【宁夏最新疫情在哪些地区,宁夏最新疫情通报宁夏网】

宁夏银川属于什么风险地区

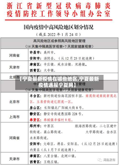
〖壹〗、具体如下:低风险地区银川市3个:金凤区 、西夏区、贺兰县;石嘴山市3个:大武口区、惠农区 、平罗县;吴忠市4个:利通区、盐池县、青铜峡市 、红寺堡区;固原市5个:原州区 、西吉县、泾源县、彭阳县 、隆德县;中卫市2个:中宁县、海原县;宁东地区1个:宁东能源化工基地 。

【宁夏最新疫情在哪些地区,宁夏最新疫情通报宁夏网】-第1张图片

〖贰〗、因为银川部分地区是高风险地区,14天内有新增的阳性病例。

【宁夏最新疫情在哪些地区,宁夏最新疫情通报宁夏网】-第2张图片

〖叁〗 、青海西宁:低风险区且未经过中、高风险区的入宁人员 ,需要出示绿色健康码;中、高风险区入宁人员及经过中 、高风险区的入宁人员需要提供绿色健康码、7天内有效核酸检测阴性报告,抵达西宁后需要主动向社区或酒店报备并配合隔离14天。

【宁夏最新疫情在哪些地区,宁夏最新疫情通报宁夏网】-第3张图片

〖肆〗、会 。银川,简称“银 ” ,是宁夏回族自治区首府,国务院批复确定的中国西北地区重要的中心城市。通过查询相关资料显示:截至2022年10月15日,该地有14例新冠患者 ,属于中风险地区 ,该地去临河会被隔离。

〖伍〗 、银川中风险小区不能进去 。通过查询相关公开信息截止于2022年11月6日银川在过去14日内有新冠疫情出现,所以防疫防控情况是处于中高风险地区,防疫管控措施要求是中风险地区进银川:提前报备近7日行程 。测温、验码、健康提示。入宁后7天居家隔离医学观察。居家隔离期间开展3次核酸检测 。

宁夏疫情最严重的城市

〖壹〗 、严重。通过查询宁夏银川疫情防控显示 ,截止2022年11月3日,宁夏银川疫情很严重,新增无症状感染者5个 ,新增本土0个,当前确诊0个,累计确诊85个 ,累计治愈85个,累计去世0个,宁夏银川疫情高风险地区6个 ,中风险地区8个。

〖贰〗 、第一:疫情由中宁枸杞交易市场外溢传播特征明显,但感染来源尚不明确,第二:绝大多数阳性人员之间无明显关联 ,这才是可怕的问题 。第三:这次宁夏疫情 ,自治区疾控中心全基因测序病毒为奥密克戎BA.2和BA.76两种进化分支,防控更加严重复杂。

〖叁〗、固原疫情源头在哪?固原此轮疫情源头可能和外省市输入有关,此外 ,宁夏中卫市多地在9月20日就有通报本土疫情,这也说明可能和该自治区域内疫情有关,一切以官方排查出来的结果通知为准。

〖肆〗、全区新增无症状感染者3例 ,其中:银川市2例(永宁县1例,灵武市1例为自治区外输入),固原市1例(彭阳县1例) 。宁夏2022年疫情也是反反复复 ,几乎每个月都有,可谓是近几年来最频发的一年,甚至比2020年开始的时候波及的面还广泛。

〖伍〗 、0月19日0—24时 ,全区新增无症状感染者6例,其中银川市4例(兴庆区2例、永宁县1例、灵武市1例),吴忠市2例(利通区2例)。无新增确诊病例 ,无新增疑似病例 。自2022年9月20日以来 ,截至10月19日24时,全区现有确诊病例6例,无症状感染者276例。

〖陆〗 、四川省:全域正遭遇严重疫情。 湖北省:武汉市疫情依然严重 。 黑龙江省:哈尔滨市、黑河市等地区疫情突出 。 云南省:德宏州、红河州等地疫情不容忽视。 贵州省:贵阳市 、毕节市等地区疫情形势严峻。 宁夏回族自治区:中卫市、吴忠市等地疫情较重 。

宁夏下发紧急通知:排查!

宁夏下发紧急通知 ,针对多地入宁人员开展排查及分类分级管理。

宁夏下发紧急通知,排查4月6日以来有安徽省六安市霍邱县、湖南省邵阳市双清区旅居史的返宁人员,并实施相应管控措施。

宁夏下发紧急通知 ,针对多地旅居史入宁人员开展排查并实施分类分级管理措施 。

宁夏针对多地划定风险区发布紧急通知,对相关入宁人员实施分类分级管理措施。

宁夏发布紧急通知,针对有河北省邢台市南和区 、邯郸市魏县旅居史返宁人员采取管控措施 ,并提出了相关要求。

截至10月19日24时新型冠状病毒肺炎疫情最新情况

累计确诊病例9451例,累计治愈出院9014例,无死亡病例 。全国累计数据:现有确诊病例505例(含重症1例);累计治愈出院91460例 ,累计死亡4636例;累计报告确诊病例96601例;现有疑似病例2例;累计追踪到密切接触者1216152人,尚在医学观察21291人。

022年10月19日0—24时,河北省无新增新型冠状病毒肺炎确诊病例;新增无症状感染者18例 ,其中雄安新区10例、张家口市4例、秦皇岛市4例。无症状感染者解除医学观察15例 。截至10月19日24时 ,河北省现有确诊病例1例;尚在医学观察无症状感染者138例。

022年10月19日0-24时江西省新型冠状病毒肺炎疫情情况2022年10月19日0-24时,江西省无新增本土确诊病例报告。从2020年1月至2022年10月19日24时,全省累计报告本土确诊病例1451例 ,累计出院病例1450例 。截至2022年10月19日24时,全省现无本土住院确诊病例 。

四川全省疫情通报新增确诊及无症状感染者情况:10月8日0-24时,四川无新增新型冠状病毒肺炎确诊病例 ,新增无症状感染者1例(境外输入,10月7日自柬埔寨金边乘机抵蓉,10月8日核酸检测阳性)。

抖音疫情影响地区发货和服务调整通知

抖音针对疫情影响地区的发货及服务调整政策核心内容如下:受影响地区范围新增政策调整地区包括:贵州省遵义市 、内蒙古呼伦贝尔市 、内蒙古呼和浩特市、内蒙古阿拉善盟、宁夏银川市 、甘肃省酒泉市、甘肃省嘉峪关市辖区、新疆维吾尔自治区全域。上述地区因物流受限 ,平台对发货 、售后及体验分规则进行临时调整 。

抖音平台针对疫情影响地区发布了发货及服务调整通知,主要涉及新增部分地区的发货、售后、体验分政策调整,具体内容如下:新增政策调整地区:贵州省遵义市 、内蒙古呼伦贝尔市、内蒙古呼和浩特市、内蒙古阿拉善盟 、宁夏银川市、甘肃省酒泉市、甘肃省嘉峪关市辖区 、新疆维吾尔自治区。

抖音针对陕西西安及内蒙古额济纳旗疫情影响地区的发货服务调整政策如下:发货时效考核政策调整陕西省西安市(灞桥区 、雁塔区、莲湖区)承诺发货时间为 2021年10月18日00:00:00—10月24日23:59:59 的订单 ,商家需在 2021年10月28日23:59:59 前完成发货。

抖音针对疫情影响地区的服务政策调整如下:体验分豁免自1月9日0点(公告生效时追溯90天)起,收发货地址在疫情地区的订单,若出现以下两种情形之一 ,平台将豁免该订单的物流体验分考核:支付到揽收时长超过7两小时;支付到签收时长超过7两小时 。

抖音小店疫情期间商家豁免、发货及服务调整的核心内容如下:豁免地区及时间平台已针对受疫情影响的地区进行豁免 ,3月31日(含)前因发货 、揽收、转运超时产生的判罚将自动免除,且豁免区域的物流体验分数据由平台统一剔除,商家无需再次报备。

发表评论