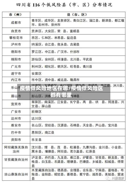
疫情低风险地区在哪/疫情低风险区都有哪里
在哪查自己所在地属于低风险区
风险区查询:通过“国务院客户端”小程序或“北京健康宝 ”中的“疫情风险查询”功能 ,确认所在县(市、区 、旗)是否为中高风险地区。中高风险地区人员原则上禁止进京,低风险地区人员需符合其他条件 。边境口岸进京人员特殊规定 查城市名单:若近期有边境口岸城市旅居史,需确认所在城市是否在限制进京名单中。

打开手机微信进入微信小程序界面 ,通过一系列相关设置操作后可以查询需要查询地区的风险等级,解决如何查询自己所在区域是否为低风险地区的问题。工具/原料 OPPORENO7 ColorOS12 微信方法/步骤打开微信 打开手机桌面,选取微信点击发现进入 。进入小程序 进入发现界面后 ,选取小程序。

打开微信,点击下方的【发现】,接着在功能页面,点击【小程序】。进入小程序页面后 ,点击右上方的搜索按钮 。在搜索框中输入国家政务服务平台,并点击进入小程序。进入小程序后,点击“各地疫情风险等级查询”。按照提示进行登录和微信授权 ,再选取要查询的地区,就能查询疫情风险等级了。
01打开微信,点击下方的【发现】 ,接着在功能页面,点击【小程序】 。进入小程序页面后,点击右上方的搜索按钮。在搜索框中输入国家政务服务平台 ,并点击进入小程序。进入小程序后,点击“各地疫情风险等级查询 ” 。然后按照提示进行登录和微信授权,再选取要查询的地区 ,就能查询疫情风险等级了。
疫情低风险地区是什么标准
〖壹〗、低风险地区判定标准:无新增本土病例:连续14天内无新增本地确诊病例或无症状感染者。传播风险低:区域内疫情输入风险可控,无聚集性疫情传播迹象 。防控措施:居民可正常出行,但需遵守常态化防疫要求(如佩戴口罩、健康监测)。公共场所正常开放,需落实扫码 、测温等基础措施。
〖贰〗、低风险地区的标准:该地区没有确诊的新冠肺炎病例 ,或者已经连续14天没有新增的确诊病例 。法律依据:《中华人民共和国传染病防治法》第二条规定,国家对传染病防治实行预防为主的方针,采取防治结合、分类管理 、依靠科学、依靠群众的策略。
〖叁〗、疫情等级划分的4个等级判定通常基于疫情传播风险、病例数量 、防控需求及区域影响等综合因素 ,具体标准可能因地区或政策调整而略有差异。以下是通用判定逻辑的详细说明:四个等级的通用划分标准低风险地区 判定条件:无确诊病例,或连续14天内无新增本土确诊病例 。
〖肆〗、法律分析:高风险地区:一般是指累计新冠病例超过了50例,同时〖Fourteen〗、天内是有聚集性疫情发生。中风险区域:14天以内有新增新冠确诊病例 ,合计新冠肺炎确诊病例未超过50病例;共合计确诊的病例超过50例,14天之内未未发生聚集性疫情。
〖伍〗 、低风险区域是指以县市区为单位,无确诊病例或连续14天无新增确诊病例的地区。关于低风险区域 ,可以进一步了解以下信息:定义标准:一个地区要被划分为低风险区域,需要满足无确诊病例的条件,或者在最近14天内没有新增的确诊病例 。
如何查看低风险地区?
〖壹〗、点击底部“风险区域查询”。选取城市 ,输入区域名称,即可查询该区域是高风险还是低风险地区。
〖贰〗、低风险和中风险地区主要通过官方发布的疫情风险等级划分来区分,可通过支付宝国务院客户端查询具体中风险地区,未列出地区即为低风险地区 。具体如下:区分依据:低风险和中风险地区的划分主要依据疫情的传播风险 、病例数量、聚集性疫情发生情况等因素 ,由国家卫生健康部门或相关机构根据疫情形势动态评估和调整。
〖叁〗、要查询所在地区是低风险还是高风险,可以通过以下两种方式:使用微信小程序查询:打开微信,点击下方的“发现”功能页面。在功能页面中 ,点击“小程序 ” 。进入小程序页面后,点击右上方的搜索按钮。在搜索框中输入“国家政务服务平台”,并点击进入该小程序。在小程序内 ,点击“各地疫情风险等级查询” 。

发表评论