全国最历害的疫情地区/中国疫情最厉害的地区
中国疫情最严重的三个省
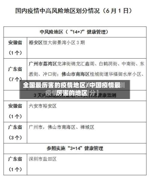
江苏省是近来全国疫情最为严重的省份之一 。根据最新的中高风险区域名单 ,江苏省拥有2个高风险地区和50个中风险地区。8月1日,江苏新增40例本土确诊病例,其中11例为轻型 ,29例为普通型。同时,新增2例本土无症状感染者,以及3例境外输入确诊病例 。

疫情最严重的三个省是湖北省、广东省和河南省。湖北省是疫情爆发的中心地带 ,尤其是武汉市。这里最初出现了大量病例,并迅速成为全国乃至全球关注的焦点 。湖北省的疫情严重程度与武汉市的华南海鲜市场有关,这里被认为是病毒传播的源头之一。随后 ,湖北省及武汉市采取了严格的封城措施,以遏制病毒的传播。

辽宁 、安徽、湖南三地因防控非洲猪瘟不力,共有223人被问责,主要涉及瞒报疫情、监测排查不力 、履职不到位等问题 。具体说明如下:问责背景:国务院办公厅督查室针对辽宁、安徽、湖南三省非洲猪瘟疫情集中连片发生 、小范围流行的情况发出督办函 ,要求对查实问题严肃追责。

自2019年底我国爆发新冠疫情以来,至今疫情仍未完全消退。 当前,疫情最严重的三个省份分别是江苏、云南和河南。 以江苏省为例 ,根据现有数据,该省近来有两个高风险地区和50个中风险地区 。
疫情最严重的三个省是哪里?
总之,湖北省、广东省和河南省是疫情最严重的三个省份。面对疫情的挑战 ,这些省份采取了积极的防控措施,付出了巨大的努力,为抗击疫情做出了重要贡献。同时 ,我们也应该认识到疫情的严重性和复杂性,继续加强防控工作,共同维护人民群众的生命安全和身体健康 。
江苏省是近来全国疫情最为严重的省份之一。根据最新的中高风险区域名单 ,江苏省拥有2个高风险地区和50个中风险地区。8月1日,江苏新增40例本土确诊病例,其中11例为轻型,29例为普通型 。同时 ,新增2例本土无症状感染者,以及3例境外输入确诊病例。
辽宁 、安徽、湖南三地因防控非洲猪瘟不力,共有223人被问责 ,主要涉及瞒报疫情、监测排查不力、履职不到位等问题。具体说明如下:问责背景:国务院办公厅督查室针对辽宁 、安徽、湖南三省非洲猪瘟疫情集中连片发生、小范围流行的情况发出督办函,要求对查实问题严肃追责 。
当前,疫情最严重的三个省份分别是江苏 、云南和河南。 以江苏省为例 ,根据现有数据,该省近来有两个高风险地区和50个中风险地区。 2021年8月1日,江苏新增本土确诊病例40例 ,其中11例轻型,29例普通型;新增本土无症状感染者2例 。
湖北省、黑龙江省、江苏省 、山东省、河南省。根据全国疫情防控中心显示,湖北省是最严重的 ,其次就数黑龙江省了,全国各地都不要黑龙江身份的打工者。都怕被传染,年后外出的打工者有百分八十五的人都被劝返回黑龙江省了。

中国疫情严重的七个城市
中国疫情严重的七个城市包括武汉、上海 、广州、深圳、北京 、重庆和成都 。这些城市在过去的一段时间内,由于各种原因 ,疫情形势较为严峻。武汉作为疫情最初爆发的城市,受到了广泛的关注。在初期,武汉的疫情形势异常严峻 ,但随着全国上下的共同努力和有效防控措施的实施,疫情逐渐得到了控制 。
近来中国疫情较严重的有八个城市新疆乌鲁木齐、江西吉安、黑龙江大庆、海南海口 、内蒙古赤峰、广东深圳、西藏拉萨 、四川成都。
近来国内疫情最严重的,有八个城市疫情最严重。
近来中国有八个城市疫情最严重 。一 ,四川(成都)二,西藏(拉萨),三 ,广东(深圳)四海南(海口),五,内蒙古(赤峰) ,六,黑龙江(大庆)七,江西(吉安),八新疆(乌鲁木齐)。
不同阶段新冠疫情影响最严重的城市不同 ,近来没有权威信息表明哪个城市处于疫情最严重状态。 疫情初期(2019年12月-2020年初) 中国新冠疫情最早在武汉被发现并大规模暴发,该市因人口密集且正值春运期间,出现大量病例集中暴发 ,成为全球首个疫情重灾区 。
全国疫情最严重的城市:呼和浩特、包头、乌鲁木齐 、伊梨、吐鲁番、广州 、惠州、汉中、西安 、运城、太原、昭通、海口 、郑州、南京。
全国疫情比较多前五个城市?
中国最新的城市新冠疫情最为严重的前三位,非广州、重庆 、北京莫属。广州市 。11月22日,广州市新增本土确诊722例 ,新增本土无症状感染者7735例。近半个月来,广州疫情居高不下,广州卫健委也在疫情防控发布会上坦言到广州正面临着防疫三年来 ,最复杂、最严峻的疫情。广州本轮疫情最严重的地方,在海珠区,那里 ,有非常多的城中村。
近来我国疫情较严重的五个城市新疆乌鲁木齐、江西吉安 、黑龙江大庆、海南海口、内蒙古赤峰 。
中国疫情严重的七个城市包括武汉 、上海、广州、深圳 、北京、重庆和成都。这些城市在过去的一段时间内,由于各种原因,疫情形势较为严峻。武汉作为疫情最初爆发的城市,受到了广泛的关注 。在初期 ,武汉的疫情形势异常严峻,但随着全国上下的共同努力和有效防控措施的实施,疫情逐渐得到了控制。
黑龙江、西藏、贵州。黑龙江省 ,简称“黑”,省会哈尔滨 。西藏,简称“藏 ”。西藏自治区 ,首府拉萨市。贵州,简称“黔”或“贵”,省会贵阳 。黑龙江的疫情主要集中在佳木斯 ,西藏的疫情主要集中在拉萨,贵州的新增主要在贵阳和毕节。
现在国内新冠病毒最严重的地区是四川(成都)二,西藏(拉萨) ,三,广东(深圳)四海南(海口),五,内蒙古(赤峰)。近来为止数据显示 ,四川成都的疫情状况尤为严峻,新增病例129例,现有确诊病例为1520 。
近来中国疫情较严重的有八个城市新疆乌鲁木齐 、江西吉安、黑龙江大庆、海南海口 、内蒙古赤峰、广东深圳、西藏拉萨 、四川成都。
中国最严重的疫情是哪里
中国最严重的疫情是新型冠状病毒肺炎疫情 ,且疫情初期最为严重的地区是湖北省武汉市。以下是关于此疫情在中国最严重地区的详细说明:首次爆发地:新型冠状病毒肺炎疫情自2020年初在中国湖北省武汉市首次爆发,并迅速蔓延至全国各地及全球范围。
中国最严重的疫情是新型冠状病毒肺炎(COVID-19)疫情 。这场疫情自2020年初在中国湖北省武汉市首次爆发,迅速蔓延至全国各地及全球范围。疫情初期 ,湖北省特别是武汉市成为了中国疫情最为严重的地区。由于早期对病毒传播和感染途径的认识不足,以及春节期间人员流动性增加,导致疫情在短时间内迅速扩散 。
江苏省是近来全国疫情最为严重的省份之一。根据最新的中高风险区域名单 ,江苏省拥有2个高风险地区和50个中风险地区。8月1日,江苏新增40例本土确诊病例,其中11例为轻型 ,29例为普通型 。同时,新增2例本土无症状感染者,以及3例境外输入确诊病例。
问责背景:国务院办公厅督查室针对辽宁、安徽、湖南三省非洲猪瘟疫情集中连片发生 、小范围流行的情况发出督办函,要求对查实问题严肃追责。截至2018年12月31日 ,全国23个省级行政区暴发非洲猪瘟疫情,其中上述三省疫情数量比较多,辽宁更是中国首例疫情报告地及疫情最严重省份 。
湖北省、黑龙江省、江苏省 、山东省、河南省。根据全国疫情防控中心显示 ,湖北省是最严重的,其次就数黑龙江省了,全国各地都不要黑龙江身份的打工者。都怕被传染 ,年后外出的打工者有百分八十五的人都被劝返回黑龙江省了 。
规模与特点:西安疫情是我国自武汉以来,在超大城市中发生的病例数比较多、规模最大的一次本土疫情,发病数达1800例以上。疫情呈现点多、面广 、社区传播和聚集性疫情多种形式并发 ,上升势头凶猛的特点。
发表评论