济宁疫情什么风险地区(济宁是疫情高风险地区吗)

济宁市任城区风险等级

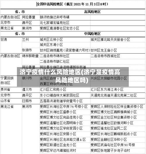
低风险区域,截止近来 ,济宁无中高风险 。均为低风险地区。

济宁疫情什么风险地区(济宁是疫情高风险地区吗)-第1张图片

发送“风险等级”至公众号,查询疫情风险等级。回复“电话 ”,获取济宁市及各县市区疫情防控政策询问联系方式 。回复“报备” ,获取入济返济报备方式 。回复“密接” ,查询是否为密切接触者。回复“核酸检测 ”,获取济宁市核酸检测便民采样点信息。

济宁疫情什么风险地区(济宁是疫情高风险地区吗)-第2张图片

注意做好个人防护,避免聚集 。请广大市民增强防范意识 ,遵守防疫规定,支持配合疫情防控工作,共同筑牢群防群控 、联防联控防线。本通告自发布之日起实施 ,后续将根据疫情防控形势变化及时调整。

截至2022年12月9日24时,全市无本土确诊病例,现有本土无症状感染者292例 。同时 ,济宁还提供以下便民服务:给公众号发送关键字“风险等级 ”查询疫情风险等级。回复“电话”获取济宁市及各县市区、功能区新冠肺炎疫情防控政策询问联系方式。回复“报备”获取入济返济报备方式 。

入济返济请提前报备!进出济宁政策如下

入济返济人员需提前3天进行报备,并遵守济宁市疫情防控各项措施。以下是详细的报备要求、报备方式及济宁疫情防控最新规定:报备要求 提前报备:市外入济返济进入社区(村居)人员,须提前3天向目的地社区(村居)报备 ,详细登记来济方式 、时间 、出发地、目的地等信息。

核心流程 进入报备平台 打开手机微信,在搜索栏输入“济宁报备 ”,点击进入对应小程序 。选取报备类型 在小程序首页点击“入济返报备”选项(部分版本可能显示为“入济返济报备”)。

步骤一:打开微信搜索“济宁报备 ”启动手机微信应用 ,在顶部搜索栏输入关键词“济宁报备” ,点击右侧“搜索”按钮。步骤二:进入“济宁报备 ”小程序在搜索结果中,找到官方认证的“济宁报备”小程序入口,点击进入主界面 。

济宁市属于什么风险等级

〖壹〗、济宁市属于低风险地区 。高风险地区:该地区新冠肺炎病例超过50例 ,同时14天内有聚集性疫情出现。应实行内防扩散 、外防输出、严格管控的措施,需要继续尽力做好疫情防护和管控工作当高风险区域疫情得到有效控制后,再有序的扩大复工复产范围。

〖贰〗、低风险区域 ,截止近来,济宁无中高风险 。均为低风险地区。

〖叁〗 、通过查询相关资料显示,济宁市属于常态化防控风险等级。截止2022年9月22日 ,查询济宁市疫情风险等级可知,济宁市暂无高中低风险地区,全域都是常态化防控区域 。

济宁解封出去还用报备吗

入济返济人员需提前3天进行报备 ,并遵守济宁市疫情防控各项措施。以下是详细的报备要求、报备方式及济宁疫情防控最新规定:报备要求 提前报备:市外入济返济进入社区(村居)人员,须提前3天向目的地社区(村居)报备,详细登记来济方式、时间 、出发地、目的地等信息。

不需 。济宁 ,山东省下辖市 ,济宁位于山东省西南部,东邻临沂市,西与菏泽市接壤 ,南面是枣庄市和江苏省徐州市,北面与泰安市交界。经专家组分析研判,济宁新冠肺炎疫情联防联控领导小组办公室决定 ,自2022年9月5日0时起,济宁是低风险地区,出去不需报备。避免人流拥挤 ,戴好口罩 。

本人或亲属可通过社区电话报备、联系网格员线上报备 、社区登记处报备三种形式及时完成社区报备。为方便入济返济人员办理报备事项,市委疫情指挥部领导小组(指挥部)决定,在全市推广使用统一的“济宁报备”小程序。所有拟入济返济人员要至少于抵达前3天通过“济宁报备 ”微信小程序进行报备 。

一人 。济宁报备一个人可以报备 ,所有省外入济返济人员需持48小时内核酸检测阴性证明;抵达后第1天和第3天各进行1次核酸检测。严格限制高风险地区所在县(市、区)人员入鲁返鲁,对从有高风险地区的县(市、区)流出人员进行7天集中隔离和7天居家健康监测。

2020年济宁疫情,什么时间封的城

〖壹〗 、济宁市疫情第一次封城市是2022年1月24日 。通过查询相关公开信息济宁卫生健康委员会官方网站专访专栏2020年1月24日12—24时济宁市新型冠状病毒感染的肺炎疫情情况:1月24日12—24时,济宁市新增1例新型冠状病毒感染的肺炎确诊病例 、2例疑似病例。截至1月24日24时 ,全市累计确诊病例2例、疑似病例2例 ,患者病情均平稳。

〖贰〗、022年9月2日 。通过查询济宁疫情资料显示:截止到2022年10月10日,济宁新增6例无症状感染者,已累计感染人数为356人 ,属于中高风险地区,该地2020年济宁疫情在2022年9月2日封的城,当地居民不得外出。

〖叁〗 、山东济宁2020年疫情封了一个月左右 ,从九月初一直封到十月十二号。

〖肆〗、这个济宁仍有几例,因这个当地疫情疫情风控,较为严格 ,所以不能解封按照济宁近来疫情形势来看,济宁预计在9月下旬可以全面解封 。具体解封时间要看当地疫情新增情况,如果当地持续新增全面解封时间就推迟 ,一切以官方通知为准。

〖伍〗、022年12月5日0时至24时,全市无本土确诊病例出院。本土无症状感染者解除医学观察19例,其中任城区5例 ,曲阜市1例 ,邹城市2例,微山县1例,金乡县1例 ,嘉祥县3例,梁山县4例,济宁高新区2例 。截至2022年12月5日24时 ,全市现有本土确诊病例3例,本土无症状感染者390例。

济宁疫情影响生源地贷款线上审批吗

线上审批。截止到2022年9月29日,通过查询济宁防疫部门显示 ,济宁属于中高风险地区,所以生源地贷款需要进行线上审批,济宁 ,山东省下辖市,济宁位于山东省西南部 。

济宁市梁山县人社局通过“创业担保贷”政策有效支持小微企业,缓解创业者资金压力 ,助力地方经济发展 。政策落地案例:梁山县城胖胖螺螺狮粉店老板刘万志为2018年大学毕业生 ,因疫情影响面临创业资金短缺问题。

申请延期的流程并不复杂。多家银行表示,符合条件的居民可拨打贷款行全国客户服务电话或者直接联系客户经理进行登记,一般情况下 ,地市二级分行就有审批权限,1-2个工作日可认定通过 。

企业可缓缴住房公积金,职工权益不受影响受新冠肺炎疫情影响的企业 ,可按规定申请缓缴住房公积金,缓缴期间届满后需进行补缴。在此期间,缴存职工仍可正常提取住房公积金 ,且申请住房公积金贷款的资格不受企业缓缴影响。这一措施旨在缓解企业因疫情导致的资金压力,同时保障职工的基本权益 。

发表评论