【平谷疫情风险地区查询,平谷疫情通报】
北京平谷区属于什么风险等级,北京平谷区属于辖区吗
北京平谷区近来大部分地区被归类为低风险地区,但区内存在部分高风险地区;同时 ,平谷区属于北京市的辖区范围之内 。北京平谷区的疫情风险等级 大部分地区低风险:根据最新信息显示,北京市平谷区大部分地区近来被归类为低风险地区。这意味着在这些地区,疫情相对较为平稳,但仍需保持警惕 ,密切关注疫情动态。

北京平谷是北京市的一个市辖区。以下是关于北京平谷区的详细介绍:行政区划 平谷区是北京市下辖的一个市辖区,位于北京市的东北部 。截至2020年6月,北京市共辖16个市辖区 ,平谷区是其中之一。地理位置 平谷区地处北京、天津 、河北三个省市的交界处,环渤海经济圈的中心位置。

北京平谷是北京市辖区,位于北京市东北部 ,总面积9424平方千米;地势东北高,西南低 。属海河流域北三河水系,境内有河流32条 ,泃河是境内最长河流,平谷区属温带大陆性季风气候,四季分明 ,冬季最长、夏季次之,春、秋短促。旧石器时代就有先民就在平谷境内繁衍生息,发现有上宅文化。
北京平谷是高风险地区吗?风险等级最新名单一览
〖壹〗、北京平谷区近来大部分地区被归类为低风险地区,但区内存在部分高风险地区;同时 ,平谷区属于北京市的辖区范围之内 。北京平谷区的疫情风险等级 大部分地区低风险:根据最新信息显示,北京市平谷区大部分地区近来被归类为低风险地区。
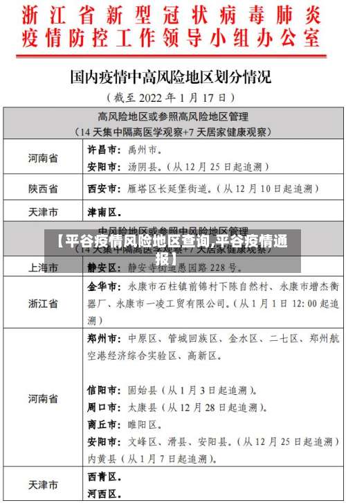
〖贰〗 、截至7月10日24时,北京市共有高风险地区1个 ,为丰台区花乡(地区)乡。共有中风险地区12个,分布在丰台区和大兴区的多个街道和乡镇 。7月10日0时至24时,北京市各地区风险等级无调整 ,说明当前疫情防控形势总体稳定。北京市在疫情防控方面取得了显著成效,实现了连续六日0新增。
〖叁〗、北京不是高风险地区的是:东城区 。西城区。海淀区。平谷区。通过查询疫情防控相关信息,截止到2022年11月23日 ,北京市其他12个地区都是高风险地区 。
2022年11月1日起北京中高风险地区最新名单
〖壹〗、高风险地区:丰台区玉泉营街道万柳园小区,因为在近14天累计报告8例本土确诊病例。中风险地区:房山区长阳镇北广阳城大街8号,因为当地近14天累计报告3例本土确诊病例。管控区与出京建议 管控区包括丰台管控区 、朝阳管控区和大兴管控区等多个区域 ,解除标准需满足近14天区域内无新增病例等条件 。
〖贰〗、哪里可以看限制进京名单 微信关注“北京本地宝”(图1 发送“限制进京 ”点击进入北京市按照中高风险管控地区表获取表格对比查验(图2 上一条笔记武汉限制地进京区还有7个近来已经减少到3个了是什么。
〖叁〗、浙江省:作为经济发达 、人员流动频繁的省份,在疫情防控中也面临着一定压力。杭州、宁波等城市在出现疫情后,会根据病例的活动轨迹和疫情传播风险,将部分区域划定为中风险地区 ,实施如公共场所限流、加强健康监测等防控举措 。

发表评论