贵阳市地区疫情病例/贵阳市地区疫情病例最新消息
贵阳划定10个高风险区9个中风险区,病例大幅上升
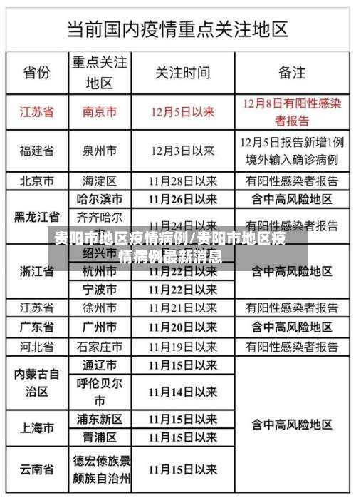
〖壹〗 、贵阳此次共划定10个高风险区、9个中风险区,低风险区为花溪区和南明区除高、中风险区外的其他区域 ,病例上升背景下采取分级分类防控措施以阻断传播 。 具体划分及管控要求如下:高风险区(10个)花溪区:石板镇西部花园小区。

〖贰〗、属于中高风险区。根据相关最新防疫防控信息了解到,截止到2022年9月1日贵州贵阳市出现多例新冠阳性病例,贵州防疫防控划新增10高风险 、9中风险区,近来贵州属于中高风险区。

〖叁〗、贵州并非整体为新冠高风险区 ,其内部不同地区存在不同风险等级划分,具体需以官方最新通报为准 。以下为详细说明:贵州省内高风险地区分布截至2022年11月29日,贵州省内部分地区被划定为高风险区 ,包括毕节市织金县、遵义市(桐梓县 、红花岗区)、贵阳市(云岩区、开阳县)等。

〖肆〗 、解封后风险依然存在的原因病毒潜伏期与检测周期:奥密克戎毒株平均潜伏期为8天,贵阳市自9月5日实施临时静态管理至9月8日已超4天,理论上若有人携带病毒在此期间极大概率会被检出。
〖伍〗、预计贵阳疫情解封时间为9月下旬至10月上旬 ,但具体时间需以官方通知为准 。近来,贵阳疫情形势较为严峻。截至9月7日14时,贵阳市阳性感染者大幅上升 ,共筛查到阳性感染者301例,较前日增加115例,且还有多管混检异常正在复核。
〖陆〗、贵阳已取消14天隔离政策 ,改为7天隔离措施 。根据贵阳最新疫情防控政策,针对不同风险地区来返人员实施分类管理:中风险地区人员进入贵阳需执行“7天居家隔离+3次核酸检测”,检测时间分别为第7天。居家隔离期间需严格遵守封闭管理要求,非必要不外出 ,由社区提供必要生活保障。
贵阳一学校已有无症状感染者16例
〖壹〗 、贵阳乐湾世界实验学校已有无症状感染者16例,暂无确诊病例 。以下是具体情况:感染者数量与来源:截至9月11日0时,贵阳乐湾世界实验学校报告无症状感染者16例 ,均为前期初筛阳性人员,无确诊病例。贵阳全市9月10日0时至24时新增无症状感染者115例,本轮疫情累计报告无症状感染者226例。
〖贰〗、022年9月21日0-24时 ,全市新增确诊病例16例(其中1例由之前报告的无症状感染者转确诊);新增无症状感染者61例 。截至9月21日24时,本轮疫情贵阳市累计报告确诊病例113例,无症状感染者1547例 ,确诊病例累计治愈出院12例,累计解除医学隔离观察281例。全市现有确诊病例101例,无症状感染者1266例。
〖叁〗、现有疑似病例3例 ,累计追踪到密切接触者745147人,尚在医学观察的密切接触者4723人。无症状感染者情况:当日新增无症状感染者16例,其中境外输入13例 。当日无转为确诊病例的无症状感染者,解除医学观察8例(境外输入4例)。尚在医学观察的无症状感染者总数为397例 ,其中境外输入34例。

2021年贵州疫情流调记录(10月22日更新)
0月14日:在张掖市七彩丹霞游玩,10月15日前往青海西宁,乘航班于22:40抵达遵义 。10月16日:乘旅行社大巴跟团至重庆黔江区多景区游玩。10月17日:返回遵义 ,乘出租车回家。10月18日:主动到遵医附院发热门诊做核酸检测,下午混检阳性,22时30分单检阳性 。
0乘航班GJ8796抵达遵义。10月16日:跟团游览重庆黔江区城市大峡谷 、阿蓬江国家湿地公园、濯水景区 ,返回遵义。10月18日:乘公交车至遵医附院发热门诊核酸采样,复核阳性,确诊为普通型 ,隔离治疗 。
贵州新增本土确诊病例1例,此病例的流调轨迹很简单,在被检查出阳性期间 ,他一直都在隔离点内,期间也没有接触过他人,所以基本上没有病毒扩散的可能性。
发表评论