【海南疫情风险地区图,海南疫情区域划分最新消息】
海南保亭的风险等级
低风险地区。截止到2022年10月5日根据河南保亭疫情防控中心显示该地区处于低风险地区。保亭县处于海南岛南部,东到东北与陵水县相连 ,北部尖顶接着琼中县,西北与通什市接壤,西部顶尖接乐东县 ,西南到东南与三亚交界,保亭黎族苗族自治县政府驻地设在保城镇 。

度假养老:以冬季舒适度为核心,推荐海棠湾、亚龙湾 、三亚湾;若预算有限 ,可考虑乐东、清水湾、兴隆。医疗配套是重点,无需过度关注教育资源 、交通等。投资:海棠湾为首选,作为“国家海岸” ,近来处于开发阶段,投资回报率高,且高端购物中心、优质医院等配套齐全 。


海南省万宁市属于什么风险地区
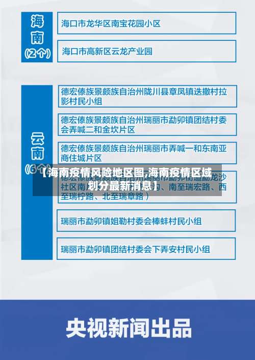
〖壹〗、海南省万宁市属于中高风险地区。高风险区(3个):万城镇万隆社区部分区域(东面:华侨街33号至万隆街31号;南面:万隆街北侧31号至62号;西面:万隆街62号至华侨街61号;北面:华侨街南侧61号至33号)。

〖贰〗 、通过查询相关资料显示 ,万宁回海南琼海需要隔离,在2022年9月29日,海南市防疫防控办公布了最新疫情信息,对有中高风险区7天旅居史的人员 ,采取7天集中隔离医学观察 。而万宁市属于中高风险地区,万宁回海南琼海需要隔离。
〖叁〗、能。万宁,海南省县级市 ,位于海南岛东南部,东临南海,西接琼中黎族苗族自治县 。经当地疫情防控中心发布公告显示:因为属于是低风险地区 ,疫情也已经完全控制住了,所以截止于2022年10月13日海口是可以回此地区的并且不需要进行隔离,只需要出示24核酸证明即可通过。
〖肆〗、通过查询相关资料显示 ,截止2022年9月7号万宁市属于低风险地区,实施静态管控,所以不解封。
海南有疫情吗?
〖壹〗 、截至8月14日 ,海南省累计报告阳性感染者8883例,其中确诊病例4390例、无症状感染者4493例,全省疫情仍处于高位,但社会面发现比例持续下降 ,局势总体可控 。三亚疫情局势可控,逐步恢复尽管每天仍有新增病例,但三亚扛住了压力 ,局势总体可控。自部分航班恢复以来,无疫地区和低风险地区的旅客在核验后已可陆续离岛。
〖贰〗、自2024年初以来,海南省全面恢复对外开放 ,这表明海南的疫情形势已经得到了有效的控制。当前,海南的疫情处于相对稳定的状态,没有大规模的疫情爆发 ,这为游客提供了安全的旅游环境 。旅游政策 无需核酸检测证明或隔离观察:近来,外地游客进入海南旅游无需提供额外的核酸检测证明或进行隔离观察。
〖叁〗 、海南省疫情整体形态近来整个海南省的疫情呈现出“1-6-6-6 ”四种形态:“1”指三亚市处于高位平台波动期,但上升势头得到有效遏制。
〖肆〗、海南有新冠 。据三亚发布微信公众号消息 ,12月23日,海南省新冠肺炎疫情防控工作指挥部综合组副组长、医疗救治组副组长,省卫生健康委员会党委委员、副主任李文秀介绍,当前 ,海南省疫情处于快速爬坡阶段,预计可能很快迎来高峰期。
〖伍〗 、有。2022年12月8日0时—24时,海南省新增感染者221例(确诊67例 ,减去无症状转确诊1例;无症状155例) 。其中,新增本土确诊病例67例。海南有疫情。
海南儋州疫情病例分布在哪里
〖壹〗、禾能村、镇福村 。海南儋州地处中国华南地区 、海南西北部,该地区疫情病例分布在禾能村、镇福村新增新冠肺炎确诊病例26例、无症状感染者33例 ,截止到2022年9月16日,海南儋州属于高风险地区,出入需要48小时核酸检测报告 、行程码、健康码。
〖贰〗、发生在大镇区。2022年8月5日4时 ,海南儋州市新增1例新冠肺炎确诊病例,在那大镇区域筛查中发现,有三亚旅居史 。截至2022年8月5日8时 ,儋州市累计确诊病例8例,无症状感染者1例。
〖叁〗 、隐藏患者。儋州市,是海南省辖地级市,是北部湾城市群重要节点城市 ,位于海南岛西北部。经当地疫情防控中心发布公告显示:此地区疫情人数增加了是因为有隐藏的患者外出导致疫情扩散 。该地区无论是生活环境还是特色美食都是非常不错的。
22年7月份海南有哪几次疫情龙华区只进不出
〖壹〗、月23日和7月15日。根据资料查询显示,2022年7月23日和7月15日海南省龙华区为高风险地区,其采取封闭措施 ,进行防控管理,所以其7月23日和7月15日只进不出 。海南省,简称“琼” ,是中华人民共和国最南端的省级行政区,省会海口。是中国的经济特区、自由贸易试验区。
〖贰〗 、深圳,简称“深 ” ,别称鹏城,是广东省副省级市、计划单列市、超大城市,国务院批复确定的中国经济特区、全国性经济中心城市和世界化城市 。
〖叁〗 、呀诺达雨林风景区 呀诺达雨林风景区是中国唯一地处北纬18度的热带雨林 ,是海南岛五大热带雨林精品的浓缩,堪称中国钻石级雨林景区。在呀诺达,尽情的呼吸绿色的空气,激发人们回归自然 ,热爱自然,敬畏自然的心。
〖肆〗、对有社区暴发疫情的地市来(返)深人员,实施7天居家隔离+7天居家健康监测 ,第14天开展核酸检测 。有社区暴发疫情的地市包括:河北廊坊,福建泉州,山东滨州 ,江西南昌。 对有明显社区传播的地市(或县、区 、旗)来(返)深人员,实施14天居家健康监测,第14天开展核酸检测。
〖伍〗、0 上得了世界屋脊 ,却走不过一道人行道斜坡我们都知道,陈小萍曾经和残友进入青藏高原,去了拉萨 ,还在拉萨上呆了几天 。很多普通人都适应不了的环境恶劣的青藏高原,没有难倒陈小萍。但陈小萍最后竟然死于繁华都市的一道人行道斜坡。现在基本上可以确认陈小萍发生意外的路口是深圳宝安区新和大道的后亭路口。
三亚为什么会突然爆发规模性疫情?
〖壹〗、这主要是跟三亚的城市属性有关,因为三亚是一个旅游城市,旅游城市的流动人口的数量本身比较多 ,所以三亚才会突然爆发规模性的疫情 。虽然新冠疫情已经持续了三年时间,很多城市也有着丰富的疫情防控经验,但新冠疫情依然会在个别城市出现反弹的迹象。
〖贰〗 、所以 ,可能是海南渔民和境外渔民交易后回到崖州中心渔港,然后往三亚大量供货,最后导致疫情扩散到三亚游客群体 ,造成规模化传播。崖州中心渔港 而实际情况却是如此 。据8月4号三亚市疫情发布会公布的信息,本轮疫情在1号发现了首个病例,就是崖州的一名鱼贩 ,快速流调后,崖州中心渔港成为当时疫情中心。
〖叁〗、是由于外来病毒引起的。三亚地区之所以会爆发大面积的疫情,是由于此次病毒是外来病毒 。所谓的外来病毒 ,指的是新冠病毒的变异类型。根据医学专家的描述,此次进入三亚地区的变异毒株,是来自于德国地区。相比普通的新冠病毒而言,在传染性方面大大增强 。
〖肆〗、三亚 、西藏、成都相继静默 ,确诊病例突增并非单纯因为病毒“狡猾”,而是多重因素共同作用的结果,包括病毒传播特性、防控漏洞 、人员流动、检测与信息管理问题等。病毒传播特性与隐匿性当前流行的新冠病毒变异株(如奥密克戎)具有传播速度快、隐匿性强的特点。
〖伍〗、可能是海南渔民和境外渔民交易后回到崖州中心渔港 ,然后往三亚大量供货,最后导致疫情扩散到三亚游客群体,造成规模化传播 。最近三亚突然上了热搜 ,这次上热搜不是旅游而是疫情。自8月1日三亚发现首个确诊病例以来,三亚确诊病例和无症状感染者数量快速上升,截至8月8日累计发现确诊病例930例。
发表评论