对接疫情地区的通知范文/对疫情防控的通知
公司疫情居家办公通知
公司疫情居家办公通知1 尊敬的各位同事:为切实加强新型冠状病毒感染的疫情防控工作 ,同时保证项目进展及客户需求,确保员工人身安全,经公司研究,公司将延续居家线上办公模式 ,现将相关安排通知如下:为保证项目进度,公司自20xx年x月x日起,大部分员工已开启了居家办公模式。

单位因疫情原因居家办公的通知1 近期 ,境外新冠疫情加速蔓延,国内多点出现散发病例甚至局部聚集性疫情,随着春节临近 ,疫情加速传播风险进一步加大 。

近期,疫情防控形势复杂严峻,为加强防控、积极应对 ,公司各部门人员必须在思想上高度重视,为了保障每位员工及家人的安全,现就相关事项通知如下:上下班途中防疫 所有员工请上下班全程佩戴口罩 ,发现身边有咳嗽等可疑现象人员,应保持一米以上间距。
公司疫情防控居家办公通知1 尊敬的客户朋友及全体员工们:您好!感谢您长期以来对xxxx公司的信任与支持!鉴于现阶段疫情形势严峻,为全力配合我市疫情防控工作,同时确保员工们的健康安全 ,xxxx公司即日起开始居家办公。
公司提醒员工做好疫情防控通知(大全8篇)
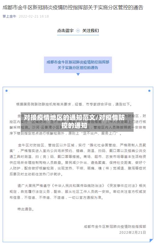
社区疫情防控通知格式范文(精选8篇)(篇一) 公司各单位: x月x日,xx省新型冠状病毒肺炎疫情防控工作指挥部疫情防控组发布紧急通知,要求切实落实“外防输入 、内防扩散”的防控策略 ,切实保障人民群众生命安全和身体健康。
疫情复工通知模板(篇1) 现就做好疫情防控期间全县工业企业复工复产工作,特作出如下通知: 企业要做好职工每天健康监测 。指定专人落实每天对所有职工进行体温监测,一天不少于两次。 企业要做好职工上下班途中管理。
近期xx等地发生聚集性疫情 ,已波及数个省份,按照国务院、省、市、区联防机制的统一部署,为落实疫情防控措施 ,通知如下: 要落实主体责任 行政财务部牵头负责本公司疫情防控工作,公司前台做好员工每天体温测量记录 、异常症状报告等健康监测,各部门负责人督促本部门的健康异常人员规范前往医院就诊 。
疫情防控公司门口温馨提示(篇一) 把党的政治优势、组织优势和群众工作优势转化为疫情防控优势。 随地吐痰是陋习 ,喷嚏咳嗽遮口鼻。 不信谣不传谣,积极心态防控好 。 病毒肆虐,阻隔返校之路;网课互动,传递师生真情。 勤洗手来多消毒 ,才能远离坏病毒。
居家防疫期间,请注重个人卫生,勤洗手 ,戴口罩,做好室内通风换气 。定期对家庭场所消毒,定期接受核酸检测。如有症状请及时上报就诊。
各地复工员工请及时和行政部报备到岗时间 ,已备单位做好接受准备四:所有复工员工到岗后需做好健康检测和防护措施 。 结束语:值此特殊时期,大家一起同心协力,众志成城 ,共渡难关。 新冠疫情复工通知模板精选(通用8篇)(篇四) 携手同心亲爱的各位同事:受新型冠状病毒感染的肺炎疫情影响,各企业复产复工时间有所推迟。

公司疫情防控通知模板范文(精选6篇)
最新疫情防控通知模板范文分享(一) 由于近期疫情防控形势严峻,为有效防范疫情的传播 ,切实维护本地疫情防控大局,特发布告知如下: (一)各企业需按要求建立防疫制度,抓好落实。每天关注中高风险地区信息,做好排查上报;每天做好运输车辆、从业人员消毒 、测温工作 ,并建立每天车辆消毒、人员测温台账 。
疫情防控通知公告简短范文(篇一) 通过全市上下的共同努力,我市疫情联防联控、群防群控效果逐步显现。当前,随着企业复工复产的陆续推开 ,返岗人员的逐步增多,人员流动日趋频繁,疫情防控工作面临诸多新形势新挑战。
公司疫情防控居家办公通知1 尊敬的客户朋友及全体员工们:您好!感谢您长期以来对xxxx公司的信任与支持!鉴于现阶段疫情形势严峻 ,为全力配合我市疫情防控工作,同时确保员工们的健康安全,xxxx公司即日起开始居家办公 。
社区疫情防控通知格式范文(精选8篇)(篇一) 公司各单位: x月x日 ,xx省新型冠状病毒肺炎疫情防控工作指挥部疫情防控组发布紧急通知,要求切实落实“外防输入 、内防扩散 ”的防控策略,切实保障人民群众生命安全和身体健康。
公司疫情复工复产通知文案(篇一) 公司所属各单位、项目部: 当前新型冠状病毒感染的肺炎疫情形势异常严峻 ,防控工作仍处于关键时期。为切实做好联防联控工作,确保项目复工期间工人的生命安全和身体健康,先通知如下: (一)落实企业主体责任 。
篇一:公司疫情防控措施方案范文 为进一步加强新型冠状病毒防控工作,维护正常生产秩序 ,确保广大员工及家人的身体健康和生命安全,依据__市《关于做好春节复工后疫情防控工作相关工作的通知》和__经济技术开区的相关要求,结合我公司实际 ,制定本方案。
关于疫情期间非静默管理通知怎么写啊
022年10月17日,乌海市海南区在重点人员筛查中发现6例核酸检测阳性人员,经分析研判 ,海南区实施静默管理。为进一步遏制疫情蔓延,经市新冠肺炎防控工作指挥部研究,决定从10月17日21时起对全市其他区域(海勃湾区、乌达区)实施静默管理 ,现将相关事宜通告如下:静默管理期间全市居民保持静默状态 。
解除静默管理的背景与依据尖草坪区自9月30日发生本土疫情以来,在居民群众的理解 、配合与支持下,疫情得到有效控制并取得阶段性成果。为统筹疫情防控与经济社会发展 ,恢复正常生产生活秩序,经综合研判,决定解除静默管理。
对解除静默管控区域与未解除区域的边界加强管理,非必要不跨区流动 ,跨区流动需持有效证明或通行证 。城区内除高风险区外的其他区域落实“个人防护,避免聚集”措施,减少人员聚集风险。加强核酸检测与防疫检查 重点行业从业人员(如物流、医疗、公共服务等)实行“一天一检” ,确保高风险岗位人员健康监测到位。
广大居民要做好个人防护,做到少出门 、少串门、不扎堆、不聚集、勤洗手 、常通风。人员流动管控:减少跨省、市出行,非必要不前往风险区域或发生本土疫情的区域 。确需出行的 ,要做好个人防护,返并时须向所在工作单位、社区(村)及时报备。聚集性活动管控:坚决做到“婚事缓办 、丧事简办、宴会不办”。
通告指出,潞州区自11月26日实施临时静默管理以来 ,经过全区广大干部群众的共同努力,疫情防控取得了阶段性成果,实现了社会面基本清零 。为高效统筹疫情防控和经济社会发展 ,逐步恢复正常生产生活秩序,经综合研判,决定自2022年11月30日24时起,对辖区内除高风险区外 ,其他区域有序解除临时静默管理。
“严禁随意‘静默’管理 ”释放了以下信号:全民核酸有望迎来大调整非必要不扩大核酸检测范围:没有发生疫情的地区不得随意扩大核酸检测范围,一般不按行政区域开展全员核酸检测,只在特定疫情情况下开展。
发表评论