疫情发货地区查询系统/疫情发生地查询

快递100疫情停发地区查询

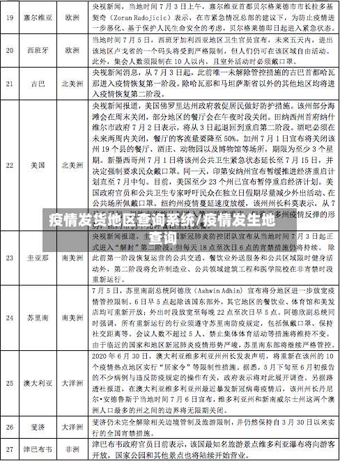
全国快递停发区域可通过快递100实时查询 ,近来国家邮政局称“快递停运”消息不实,部分受疫情影响网点封停但占比不大,全国邮政快递网络运行总体平稳。

疫情发货地区查询系统/疫情发生地查询-第1张图片

方式2:网页查询 搜索网页:在浏览器中输入“快递100停发区域查询 ”进行搜索 。进入查询页面:从搜索结果中选取合适的链接 ,点击进入查询页面。输入收件地址:在查询页面中,按照提示输入收件地址。获取停运消息:输入完成后,系统将显示最新的停运消息 ,帮助用户了解所在地区的快递收发情况 。

疫情发货地区查询系统/疫情发生地查询-第2张图片

打开iPhone14Pro上的微信,版本为0.29。 进入微信的快递100小程序,选取寄快递界面的停发查询功能。 在查询界面输入收件人的地址信息 ,然后点击查询按钮 。 系统将显示查询结果 ,包括当前地址相关的疫情停发区域信息。

打开微信快递100小程序,找到寄快递界面的停发查询。在界面输入收件地址后点击查询 。界面就会展示出自己从快递100中查到的停发区域信息了 。快递100介绍 快递100是中国领先的快递物流信息服务商,国家高新技术企业 、新基建代表企业。

如何查询地区快递停发

要查询快递停发地区 ,可以采取以下几种方法: 访问快递公司官方网站 登录官方网站:直接访问各大快递公司的官方网站,如中通快递、顺丰快递、圆通快递等。 查找服务公告:在官方网站首页或相关板块中查找“服务公告”或类似名称的板块,其中通常会发布有关停发地区的最新信息 。

要查询快递停发地区 ,你可以通过以下几个途径进行: 快递公司官方网站 直接访问你所使用的快递公司的官方网站。在主页或服务栏里,通常会有“停发地区查询”或“快递服务暂停区域 ”等相关选项。点击进入后,输入你想查询的地点 ,即可得到相关信息 。

利用快递公司官方网站查询 访问所选快递公司的官方网站。 在官方网站首页或查询栏里,找到关于“停发区域查询”或“网点查询”的入口。 输入想要查询的地点,获取该地区的快递停发情况 。使用第三方物流查询平台 访问如快递100 、菜鸟裹裹等第三方物流查询网站。

可以通过微信“快递100 ”小程序来查停发区域 ,具体操作如下:点击快递100:从微信小程序页面找到“快递100”小程序后点击一下。点击停发查询:打开快递100小程序后找到“停发查询” 。点击查询:在界面输入地址信息后点击一下“查询 ”选项。显示内容:可以从页面看出快递100中查到的停发区域了。

拼多多官方打单工具如何筛选疫情停发地区订单?

〖壹〗、拼多多官方打单工具可通过省/市/区自定义分组功能筛选疫情停发地区订单,具体操作如下:进入官方打单工具登录拼多多商家后台,通过左侧导航菜单栏的【发货管理】–【打单工具】进入功能页面 。操作流程创建自定义分组在待发货页面筛选项中找到【省份】–【自定义分组】–【管理分组】 ,点击【新建分组】 。

〖贰〗、我了解到 ,在打单工具内,待发货页面筛选项中找到省份—自定义分组—管理分组。管理分组中,点击【新建分组】 ,创建新的组合。选取包含/不包含(地址关键词),输入分组名 。

〖叁〗 、拼多多官方打单工具筛选疫情停发地区订单的方法如下:进入官方打单工具:登录拼多多商家后台,在左侧导航菜单栏中找到【发货管理】–【打单工具】 ,点击进入。创建自定义分组:在打单工具的待发货页面筛选项中找到“省份 ”–“自定义分组”–“管理分组”。

〖肆〗、可以使用小智打单工具排除疫情高风险地区订单,具体操作如下:订购工具:前往拼多多服务市场订购小智打单 。进入待发货列表:订购后进入小智打单的待发货列表,点击“更多选项 ”。自定义编辑:在“所有省份”下拉框中 ,点击“+自定义编辑”。设置排除条件:选取“不包含 ”、“自定义地址” 。

〖伍〗 、部分地区快递停发,高效处理停发订单的方法如下:利用打单软件快速筛选并处理停发订单 利用快递分区功能快速筛选订单 在打单软件中,利用快递分区功能 ,可以快速筛选出受快递停发影响的订单。例如,当前北京市顺义区 、河北省石家庄市、邢台市的快递暂停收寄,可以在软件中设置排除这些地区的条件。

怎么查疫情快递停发地区

利用快递公司官方网站查询 访问所选快递公司的官方网站 。 在官方网站首页或查询栏里 ,找到关于“停发区域查询”或“网点查询 ”的入口。 输入想要查询的地点 ,获取该地区的快递停发情况。使用第三方物流查询平台 访问如快递100、菜鸟裹裹等第三方物流查询网站 。 在查询栏输入任意地点,查看当前是否有快递停发的情况 。

可以通过顺丰速运小程序查询疫情快递停发地区,具体操作步骤如下:打开电脑 ,在搜索页面输入顺丰速运在电脑浏览器或搜索栏中输入“顺丰速运”,找到官方入口。点击并进入顺丰速运小程序从搜索结果中选取顺丰速运官方小程序,点击进入操作界面。

要查询快递停发地区 ,你可以通过以下几个途径进行: 快递公司官方网站 直接访问你所使用的快递公司的官方网站 。在主页或服务栏里,通常会有“停发地区查询”或“快递服务暂停区域 ”等相关选项。点击进入后,输入你想查询的地点 ,即可得到相关信息。

淘宝怎么查询疫情地址是否发货

〖壹〗 、在淘宝可通过疫情服务功能查询疫情地址是否发货,具体操作如下:打开淘宝并进入商品页面:在手机上启动淘宝应用程序,找到想要查询发货情况的商品 ,点击进入该商品的详情页面 。点击疫情服务:在商品页面中,留意页面右侧区域,能够看到“疫情服务”选项 ,直接点击它 ,进入疫情服务相关界面。

〖贰〗、在淘宝上可通过商品页面的疫情服务功能查询疫情地址是否发货,若商家开通此功能,按步骤操作即可查看发货状态;若未找到入口 ,则说明商家未开通该功能。具体操作如下:进入商品页面:打开淘宝应用,选取需要查询的商品,进入其详情页面 。找到疫情服务入口:在商品页面右侧 ,查找并点击“疫情服务”选项。

〖叁〗、打开淘宝并进入商品页面:启动淘宝应用,找到想要查询发货情况的商品,点击进入该商品的详情页面。点击右侧的疫情服务:在商品页面中 ,寻找并点击位于右侧的“疫情服务 ”选项 。选取我的地址:进入疫情服务页面后,选取“我的地址 ”选项,以便查询特定地址的发货状态。

淘宝如何查询疫情地址是否发货

在淘宝可通过疫情服务功能查询疫情地址是否发货 ,具体操作如下:打开淘宝并进入商品页面:在手机上启动淘宝应用程序,找到想要查询发货情况的商品,点击进入该商品的详情页面。点击疫情服务:在商品页面中 ,留意页面右侧区域 ,能够看到“疫情服务”选项,直接点击它,进入疫情服务相关界面 。

选取我的地址:进入疫情服务页面后 ,选取“我的地址”选项,以便查询特定地址的发货状态 。点击立即查询:在地址选取页面,点击“立即查询 ”按钮 ,系统将显示该地址的发货状态。查看发货状态并重新查询(如需):查询结果将显示该地址的发货状态。如需查询其他地址,可点击“重新查询”按钮,并重复上述步骤 。

在淘宝上查询疫情地址是否发货 ,可按照以下步骤操作:进入商品页面:打开淘宝应用(版本100),选取目标商品,进入商品详情页面。找到疫情服务入口:在商品页面右侧 ,点击“疫情服务”选项(部分版本可能显示为“物流服务 ”或“发货查询”)。

发表评论