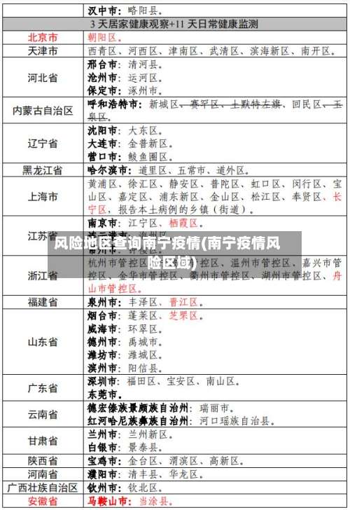
风险地区查询南宁疫情(南宁疫情风险区域)

怎么在地图上看疫情风险地区

〖壹〗、进入“我的”页面打开高德地图APP ,在首页底部导航栏中点击【我的】 ,进入个人中心页面。打开“更多工具 ”在“我的 ”页面中,向下滑动找到【更多工具】选项并点击,进入功能集合页面 。选取“疫情地图”在“更多工具”页面中 ,找到【疫情地图】功能并点击,系统将自动加载当前区域的疫情风险分布信息 。

风险地区查询南宁疫情(南宁疫情风险区域)-第1张图片

〖贰〗 、进入疫情地图:打开手机高德地图软件,在首页下方功能栏中找到并点击“疫情地图 ”选项。选取目标区域:进入疫情地图后 ,地图会以不同颜色标记风险地区(通常高风险地区用深色或特定颜色标注,如红色;中风险地区可能用黄色标记)。

风险地区查询南宁疫情(南宁疫情风险区域)-第2张图片

〖叁〗 、进入“我的”页面:打开高德地图APP,在首页点击底部导航栏的【我的】 。打开工具箱:在“我的”页面中 ,找到并点击【更多工具】选项。查看疫情地图:在工具列表中,选取【疫情地图】功能,即可显示当前所在区域及周边的疫情风险等级分布。注意事项:确保高德地图APP为最新版本 ,避免因版本过低导致功能缺失 。

风险地区查询南宁疫情(南宁疫情风险区域)-第3张图片

广西南宁是高风险还是低风险

〖壹〗、广西南宁近来是低风险地区,回重庆不需要隔离。不过,不同情况来渝返渝人员有相应的防疫要求 ,具体如下:出现本土病例 ,但未划定中、高风险地区的地市来渝返渝人员 需提供48小时内核酸检测阴性证明,实行7天自我健康监测,抵渝后24小时内做1次核酸检测(核酸检测结果未出前原则上居家观察)。

〖贰〗 、广西南宁是低风险地区 。截止2022年4月12日最新数据显示 ,南宁地区近来没有中、高风险区域,均为低风险地区。低风险地区的定义为无确诊新冠病例,或者连续14天无新增确诊病例。低风险地区应对策略:实施严防输入、统筹兼顾的策略 ,取消道路和居住区通行限制 。尽快全面恢复正常的生产生活秩序。

〖叁〗 、广西南宁是低风险。截止20220412号最新数据显示,南宁地区近来没有中、高风险区域,都是低风险地区 。低风险地区是无确诊新冠病例 ,或者连续14天都没有新增加确诊病例 。应对策略 高风险地区实施“内防扩散、外防输出 、严格管控 ”的政策,需要继续尽力做好疫情防控工作。

〖肆〗、近来广西南宁是低风险地区,不需要核酸检测。外地人来深圳需要提供核酸检测报告吗?深圳隔离及核酸检测规定:来自高风险所在区域(如:荔湾区) ,须集中隔离14天 。来自中风险所在区域(番禺区、海珠区 、南沙区、等),须居家隔离并七天三检(第7天核酸检测)。

使用微信怎么查询疫情高低风险区

〖壹〗、步骤1:进入微信个人中心打开微信,点击右下角【我的】 ,进入个人中心页面 ,找到【支付】选项。步骤2:进入城市服务界面在支付页面中,向下滑动找到【城市服务】入口,点击进入 。步骤3:选取抗疫查询功能在城市服务界面中 ,找到【抗疫服务】分类,点击【抗疫查询】。

〖贰〗 、在微信中查询中高风险地区,可通过国务院客户端小程序实现 ,具体操作如下:打开微信并进入小程序界面启动微信APP,点击底部导航栏的“发现”选项,在发现页中选取“小程序”入口。

〖叁〗 、进入疫情风险等级查询功能在“国务院客户端 ”小程序首页 ,点击顶部搜索框,输入“疫情风险等级查询”,随后点击搜索结果中的“点击查看全国高中低风险疫情地区”选项 。查看全国或指定地区风险等级程序默认显示全国疫情风险地区概览页面。

〖肆〗、选取“防疫查询 ”功能:在“城市服务”页面中 ,通过搜索或浏览找到“防疫查询”选项并点击。此功能专门提供疫情防控相关信息的查询服务 。点击“全国中高风险疫情地区 ”:在“防疫查询 ”页面中,找到“全国中高风险疫情地区”选项并点击。系统将自动加载并显示最新数据。

〖伍〗、打开手机中的微信app,点击上面搜索的选项 。进入搜索的页面后 ,输入粤省事 ,点击结果中的小程序 。在粤省事的页面中,点击疫情区域的选项。进入疫情区域的页面后,可以查看高风险和中风险的地区。点击页面右上角三个点的图标 ,即可可以分享给好友 。

地区风险等级怎么查询

进入支付宝风险等级查询里;点击“地区”;再选取查询的地区即可。

选取区域在弹出的窗口中,选取自己所在的区域,即可查看该区域的风险等级情况。

地区风险等级可通过国家卫生健康委提供的“疫情风险等级查询 ”服务进行查询 ,该服务可在国家政务服务平台上使用,可查全国近3000个县(市 、区、旗)的疫情风险等级 。具体可查询内容和查询方法如下:能查询的内容:查所在地:进入查询后系统会自动定位所在地区,呈现该地区的疫情风险等级。

可以通过支付宝的国家政务服务平台查询风险等级地区 ,具体操作如下:打开支付宝:确保手机已安装支付宝应用,并登录个人账号。进入国家政务服务平台:在支付宝首页搜索并点击【国家政务服务平台】,或通过首页推荐入口进入 。选取风险等级查询功能:进入平台页面后 ,找到并点击【各地疫情风险等级查询】选项。

可以通过以下步骤查询所在地区的疫情风险等级:第一步:进入国家政务服务平台打开浏览器,访问国家政务服务平台官方网站(或通过官方政务服务APP进入)。该平台由国家相关部门运营,提供权威的疫情风险等级信息 ,数据更新及时且覆盖全国范围 。

发表评论