【杭州各个地区疫情风险,杭州各个区情况】
11月25日杭州建德市新冠肺炎疫情防控指挥部第213号公告
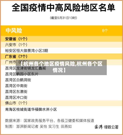
〖壹〗、月25日杭州建德市新冠肺炎疫情防控指挥部第213号公告主要内容如下:上海市疫情通报及中风险地区划定11月25日18时 ,上海市通报新增3例本土确诊病例,并将浦东新区花木街道锦绣路1650弄香梅花园一期小区 、浦东新区三林镇海阳路1080弄香樟苑小区、青浦区赵巷镇业文路189弄西郊锦庐小区列为中风险地区 。

〖贰〗、对未履行疫情防控责任,违反我市疫情防控有关规定,造成疫情传播风险的 ,将依法追究其法律责任。江阴市、宜兴市一同执行上述措施,本措施自2022年11月25日零时起实施。后续根据疫情形势和防控要求动态调整。

〖叁〗 、防范区管理:防范区人员需在第7天分别进行核酸检测,确保潜在风险早发现 。防范区内居民可有序活动 ,但需遵守常态化疫情防控要求(如佩戴口罩、保持社交距离等)。

杭州的高风险地区
高风险地区乘飞机到杭州萧山机场需要做核酸。具体说明如下:政策依据:根据浙江省疫情防控最新要求,杭州萧山世界机场将来自中高风险地区所在城市的航班纳入重点管控范围,自3月23日19:00时起 ,对重点管控范围内的旅客,在查验“健康码 ”绿码和“行程卡”的基础上,实施落地免费核酸检测 。
滨江区:漫寓公寓、冠新佳苑小区 、春波小区、白马湖和院、长江小区 、长江西苑小区、华城和瑞科技园、新浦苑等八地。
杭州行程码带*号表示当前杭州存在中风险或高风险地区 ,但并不意味着用户实际到访过这些中高风险区域。具体说明如下:星号标记的含义行程码通过手机信令和话单数据定位用户到访城市,若某城市存在中高风险地区,行程码中该城市名称右上角会显示星号“*” 。
截止4月23日 ,杭州临平区不是高风险地区,仍为低风险地区,但区内划分有封控区 、管控区、防范区三类重点管控区域。具体说明如下:临平区整体风险等级根据公开信息,临平区整体维持低风险地区状态 ,未被划定为高风险或中风险区域。风险等级划分通常以行政区划为单位,而临平区近来未触发升级条件 。

1月28日杭州西湖有调整疫情风险等级吗?
截至2022年1月28日08时,杭州西湖区未调整疫情风险等级 ,仍为低风险地区。全市风险等级分布:杭州共有0个高风险地区,1个中风险地区(位于滨江区长河街道建业路151号),其余区域均为低风险地区。西湖区不在中高风险名单中 。
月28日0-24时 ,新增本土确诊病例18例,均在杭州市。1月29日0-14时,新增本土确诊病例4例 ,均来自集中隔离点密接人员检测发现。
低风险地区,不需要隔离,仅仅需要核酸检测证明啦!但是如果是中高风险或者当地没有发布疫情解除的相关公告的话 去外地还是要被集中隔离或者居家隔离的。
022年1月20日:无调整 ,部分区域仍处于封控状态 。2022年1月19日:无调整,封控区、管控区 、防范区范围维持前日标准。2022年1月18日:无调整,防控措施未发生变化。2022年1月17日:调整缩小防范区范围,部分区域风险等级降低 ,但未全面解封 。
杭州风险等级情况全域风险等级:杭州并未调整疫情风险地区,全域仍为低风险地区,涵盖上城区、下城区、江干区、拱墅区 、西湖区、滨江区、萧山区 、余杭区、富阳区、临安区。局部限制情况:萧山区义桥镇出现1例本土确诊病例 ,该区域人员出行可能受限。
发表评论