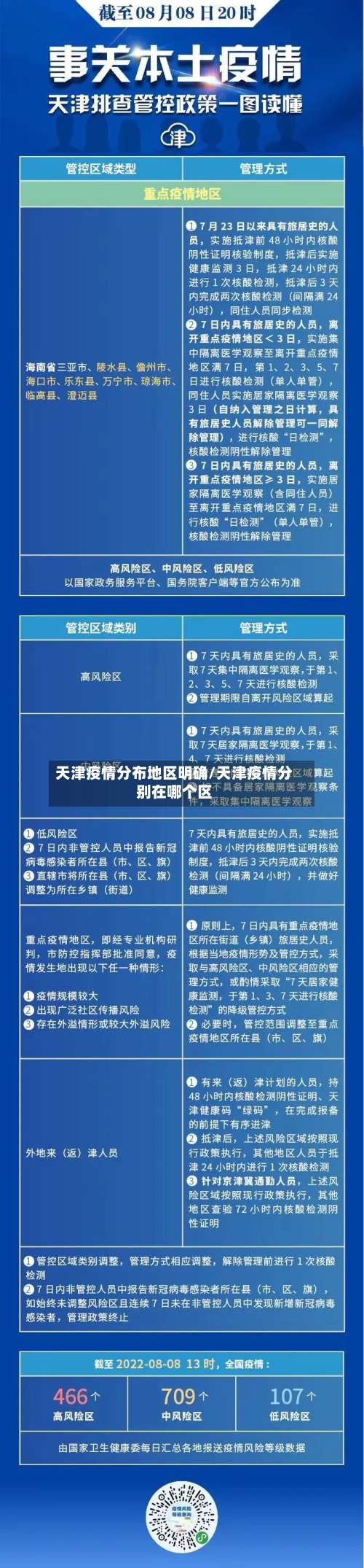
天津疫情分布地区明确/天津疫情分别在哪个区
天津静海区属于什么风险等级?
〖壹〗 、截至3月15日 ,天津静海区全域为低风险地区,暂无中高风险地区 。具体说明如下:风险等级判定依据:风险等级划分通常根据疫情发展态势、感染者数量及活动轨迹、传播风险等因素综合评估。截至3月15日,静海区未报告本土确诊病例或无症状感染者,且无聚集性疫情发生 ,因此符合低风险地区标准。

〖贰〗、自2022年4月7日起,天津市河北区 、东丽区、静海区的部分区域调整为低风险地区,具体调整情况如下:河北区:光复道街万爱情侣主题酒店(建国道1号龙门大厦)调整为低风险地区。东丽区:金钟街赵沽里新苑小区调整为低风险地区 。

〖叁〗、020号去天津静海不封城 ,因为其属于低风险地区。截至6月20日15时,北京丰台区马家堡街道升级为中风险地区。北京有丰台区花乡(地区)乡 、大兴区西红门(地区)镇2个高风险地区,34个中风险地区 。国务院客户端小程序已上线疫情风险等级查询 ,可订阅全国各地疫情风险等级变更通知。

〖肆〗、静海疫情风险等级是无风险地区。根据相关公开资料显示,截至2022年12月14日,天津静海区受本轮疫情影响增设的风险区域已全部解除 。当前全区实行常态化防控措施。
〖伍〗、天津近来属于低风险地区 ,封闭管理的区域主要包括以下地点:风险等级 根据疫情风险等级最新数据显示,天津地区近来没有中 、高风险区域,所有区域(包括武清区、河北区、北辰区 、滨海新区、南开区、红桥区 、和平区、西青区、津南区、河西区 、东丽区、宁河区、宝坻区 、河东区、静海区)均为低风险地区。

天津今日新增多少例分布在哪个区
天津今日(信息提及的当日 ,即2022年10月20日)新增59例本土新冠病毒核酸检测阳性感染者,具体情况如下:新增病例分布区域:根据公开信息,新增的59例本土新冠病毒核酸检测阳性感染者均为管控人员筛查发现,分布在河东区、静海区 、河北区等区域 。但需注意 ,官方未明确各区具体病例数,仅提及病例涉及上述区域。
天津艾滋病人分布的全市15个区县,其中南开、红桥两区感染数已达各13例 ,塘沽8例,河西7例,河北、北辰 、西青各6例 ,河东4例,和平3例,东丽、武清各2例 ,汉沽、大港 、津南、静海各1例。以上是根据天津市卫生管理局发布公告了解到 。
本土病例分布 天津:80例(津南区79例、东丽区1例),以奥密克戎变异株为主,社区传播风险较高。河南:68例(安阳市60例、许昌市7例 、郑州市1例) ,安阳市疫情与天津关联,需警惕跨区域传播。广东:9例(珠海市5例、深圳市2例、梅州市1例 、中山市1例),珠海部分病例感染奥密克戎,防控形势严峻。
月26日0—24时 ,31个省(自治区、直辖市)和新疆生产建设兵团报告新增确诊病例1254例,其中本土病例1217例,境外输入病例37例 。
累计病例国籍分布:中国籍26例、美国籍2例 、法国籍1例、菲律宾籍1例。新增境外输入第29例病例详情 患者信息:男性 ,38岁,中国籍,居住地英国伦敦。行程轨迹:3月28日自俄罗斯莫斯科乘坐航班SU204抵达天津滨海世界机场 。入境时体温36℃ ,申报症状为干咳、乏力和肌肉酸痛。
天津武清区疫情属于什么风险?
天津武清区近来存在中风险地区,无高风险地区。具体如下:中风险地区范围武清区汊沽港镇三街中山路 、永华道、兴业路合围区域 武清区汊沽港镇大刘堡村中心西街南1-2排依据:天津市防控指挥部2022年3月14日通告,上述区域因疫情形势被划定为中风险地区 。
中风险区。截至2022年10月25日 ,根据当地防疫政策显示,天津武清区东蒲洼街道盛世郦园是中风险区。疫情防控主体责任意识,严格执行各项疫情防控工作要求 ,坚决落实好各项疫情防控举措,共同构建更加牢固的市场领域防疫安全屏障 。
近来,天津市武清区的防疫风险等级为低风险,可以前往国内各地 ,抵达以后核验健康码,测量体温,不需要隔离。
不是。通过查询天津疫情防控中心了解到截止到2022年11月14日天津武清区全是常态化区域没有高中低风险地区 。武清区 ,隶属天津市。位于天津市西北部,海河水系中下游。北与北京市通州区、河北省香河县为邻。
解封依据与批复:根据疫情防控相关规定,经天津市防控指挥部批复同意 ,武清区自4月2日起解除所有封控管控区域,标志着全区封管控区域“清零 ” 。解封后防疫要求:个人防护:居民需加强个人防护,保持勤洗手 、勤通风、勤消毒等健康习惯 ,出现发热或呼吸道症状立即就诊。
内蒙古 、上海、天津疫情最新进展来了!各地管控措施一览
天津疫情进展:11月20日18时至21日18时,天津新增1例本土确诊病例,患者杨某某在滨海新区南港工业区某单位上班 ,系东丽鑫汇洋冷库核酸检测阳性带鱼暴露人员的密切接触者。本月天津已新增多个本土确诊病例,涉及海联冷冻食品有限公司、东疆港区瞰海轩小区等地,其中瞰海轩小区被划为高风险地区 。
根据入境地和目的地的不同,实施闭环转运和相应的健康管理措施。杭州:境外入境人员实施7天集中隔离医学观察+3天居家健康监测。国内港澳台地区来返杭人员 ,需电话询问目的地社区确认最新政策 。南京:入境人员实施“7天集中隔离医学观察+3天居家健康监测”,并在指定时间开展核酸检测。
精准赋码与转码管理严格按照封控区 、管控区、防范区的划分标准,对辖区内人员实施精准赋码(如红码、黄码 、绿码)和动态转码。通过健康码颜色区分风险等级 ,落实差异化管控措施 。同时畅通疫情政策询问热线,及时解答群众关于安全出行、健康码使用等问题。
021年天津市针对重点陆路口岸城市的管控政策主要包括核酸检测证明核验与医学观察措施,具体如下:核酸检测证明核验制度所有来自重点陆路口岸城市的人员需提供48小时内核酸检测阴性证明 ,未持有有效证明者需在抵津后立即进行核酸检测。
分区分级实施差异化防控,重点开展前十攻坚行动,包括“拔点清面”、社区管控 、检测筛查等 ,巩固扩大防控成果 。救治工作不断创新完善,如瑞金医院卢湾分院通过阶梯式重症延伸模式攻克重症“堡垒”,提高救治成功率。
发表评论