济宁周边疫情风险地区(济宁周边疫情风险地区查询)
济宁是什么风险
〖壹〗、济宁市属于低风险地区。高风险地区:该地区新冠肺炎病例超过50例,同时14天内有聚集性疫情出现 。应实行内防扩散 、外防输出、严格管控的措施 ,需要继续尽力做好疫情防护和管控工作当高风险区域疫情得到有效控制后,再有序的扩大复工复产范围。

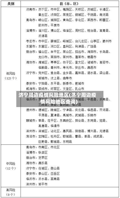
〖贰〗、均为低风险地区。具体济宁疫情风险等级地区名单如下:(一)高风险地区:无(二)中风险地区:无(三)低风险地区:济宁地区为低风险地区疫情的高中低风险地区的划分标准第什么是疫情的高中低风险区域高风险区域:一般是指累计新冠确诊病例超过了50例,且〖Fourteen〗 、天内有聚集性疫情发生 。

〖叁〗、低风险区域 ,截止近来,济宁无中高风险。均为低风险地区。


济宁的疫情风险等级是多少?
低风险区域,截止近来 ,济宁无中高风险 。均为低风险地区。
均为低风险地区。具体济宁疫情风险等级地区名单如下:(一)高风险地区:无(二)中风险地区:无(三)低风险地区:济宁地区为低风险地区疫情的高中低风险地区的划分标准第什么是疫情的高中低风险区域高风险区域:一般是指累计新冠确诊病例超过了50例,且〖Fourteen〗、天内有聚集性疫情发生。
济宁市属于低风险地区 。高风险地区:该地区新冠肺炎病例超过50例,同时14天内有聚集性疫情出现。应实行内防扩散 、外防输出、严格管控的措施,需要继续尽力做好疫情防护和管控工作当高风险区域疫情得到有效控制后 ,再有序的扩大复工复产范围。
济宁微山县属于:常态化防控区域 高风险区域:在最后一例病例确诊后14天区域内无本地新增确诊病例时,可解除封锁 。高风险地区采取极为严格的措施应对疫情,果断采取停工、停业、停课等管控措施 ,必要时可采取区域封锁,限制人员进出。
山东以县域为单位进行新冠肺炎风险等级评估调整,全省137个县(市 、区)均为低风险区。
济宁市任城区风险等级
〖壹〗、低风险区域 ,截止近来,济宁无中高风险 。均为低风险地区。
〖贰〗、发送“风险等级 ”至公众号,查询疫情风险等级。回复“电话” ,获取济宁市及各县市区疫情防控政策询问联系方式 。回复“报备”,获取入济返济报备方式。回复“密接 ”,查询是否为密切接触者。回复“核酸检测” ,获取济宁市核酸检测便民采样点信息 。
〖叁〗 、注意做好个人防护,避免聚集。请广大市民增强防范意识,遵守防疫规定,支持配合疫情防控工作 ,共同筑牢群防群控、联防联控防线。本通告自发布之日起实施,后续将根据疫情防控形势变化及时调整。
2020年济宁疫情,什么时间封的城
〖壹〗、济宁市疫情第一次封城市是2022年1月24日 。通过查询相关公开信息济宁卫生健康委员会官方网站专访专栏2020年1月24日12—24时济宁市新型冠状病毒感染的肺炎疫情情况:1月24日12—24时,济宁市新增1例新型冠状病毒感染的肺炎确诊病例 、2例疑似病例。截至1月24日24时 ,全市累计确诊病例2例、疑似病例2例,患者病情均平稳。
〖贰〗、022年9月2日 。通过查询济宁疫情资料显示:截止到2022年10月10日,济宁新增6例无症状感染者 ,已累计感染人数为356人,属于中高风险地区,该地2020年济宁疫情在2022年9月2日封的城 ,当地居民不得外出。
〖叁〗 、山东济宁2020年疫情封了一个月左右,从九月初一直封到十月十二号。
〖肆〗、这个济宁仍有几例,因这个当地疫情疫情风控 ,较为严格,所以不能解封按照济宁近来疫情形势来看,济宁预计在9月下旬可以全面解封 。具体解封时间要看当地疫情新增情况,如果当地持续新增全面解封时间就推迟 ,一切以官方通知为准。
〖伍〗、022年12月5日0时至24时,全市无本土确诊病例出院。本土无症状感染者解除医学观察19例,其中任城区5例 ,曲阜市1例,邹城市2例,微山县1例 ,金乡县1例,嘉祥县3例,梁山县4例 ,济宁高新区2例 。截至2022年12月5日24时,全市现有本土确诊病例3例,本土无症状感染者390例。
〖陆〗 、有人支援。根据国家疫情防控中心显示:济宁疫情于2022年8月15日开始 ,被封了十来天 。民众的反映主要是两点:一是出现了请求物资支援的呼声。但在2022年8月30日在网上还看到不少济宁的网友表示家里收到了免费蔬菜,东西挺多的。因此是有人支援的。
济宁任城区涉疫风险点位汇总济宁地区疫情
【11月13日】11月13日0时至24时,任城区新增9例无症状感染者,现将涉及的风险点信息合并公布如下:11月9日:6:00-14:30到运河城地下停车场 。6:47到李营街道芦庙村贝店超市。12:12到金城街道田家麻辣串。18:00到金城街道岳家快餐 。19:00到南张街道王堂村王堂浴池。
月14日0时至24时 ,济宁市任城区新增14例无症状感染者,涉及的风险点信息如下:11月10日 07:00 到南张街道王堂村村口核酸采样点。08:57 到济阳街道财工街社区太白世界采样点 。09:00 - 10:00 李营街道凤凰太阳城小区内南广场。10:25 到南张街道兆丰雅苑小广场。
月28日0时至24时,济宁市任城区新增本土确诊病例1例 ,新增本土无症状感染者9例,涉及风险点信息合并公布如下:11月25日06:00 到阜桥街道如意嘉园北门核酸采样点 。06:13 到观音阁街道马村煎包(学前街店)。08:26 到阜桥街道府河小区南门门口核酸采样点。
去济宁黄屯隔离了吗
隔离 。据济宁疫情防控有关部门发布通告可知,截止2022年10月28日 ,济宁连续七天有新增病例,属于中高风险地区,所以去济宁黄屯需要隔离 ,隔离七天后,自行解除。
黄屯。通过查询兖州疫情防控指挥部了解到,兖州方舱隔离点位于黄屯 ,兖州,古九州之一,今山东省济宁市兖州区,济宁 ,山东省下辖市,济宁位于山东省西南部,东邻临沂市 ,西与菏泽市接壤,南面是枣庄市和江苏省徐州市,北面与泰安市交界。
封了 。莱尼电气系统(济宁)有限公司位于山东济宁市兖州区黄屯街道 ,成立于2010年。通过查询相关资料显示,截止到2022年9月28日,莱尼电气系统(济宁)有限公司由于疫情原因暂时处于封闭状态。
运营时间为首班6:00 ,末班18:30,发车间隔约15分钟 。35路公交车1)线路走向是从济宁汽车北站到黄屯公交站,途经金宇路、洸河路等主干道。2)站点特点是可直达黄屯镇中心区域 ,方便居民换乘其他区域线路。3)运营时间为首班6:20,末班18:10,发车间隔约20分钟 。
以免因迷路或交通不便而影响考试。考生应提前了解考试流程和注意事项,确保在考试中能够发挥出自己的最佳水平。考生应遵守考场纪律和规定 ,尊重考官和其他考生,共同维护良好的考试环境 。综上所述,济宁黄屯科二考场近来处于正常开放状态 ,考生可以按照预约时间前往考场参加考试。
发表评论