房山疫情中风险地区(北京房山区疫情等级划分)
北京房山是中风险地区吗?
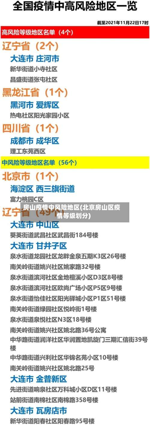
北京房山区风险等级情况如下:高风险地区:2个房山区窦店镇于庄村 房山区窦店镇燕都世界名园社区 中风险地区:2个房山区窦店镇田家园村 房山区窦店镇小高舍村 低风险地区:除上述中高风险地区外,房山区全市其它地区均为低风险地区。温馨提示:微信搜索公众号北京本地宝,关注后在对话框回复【风险】可获取北京/全国疫情风险等级查询入口、全国中高风险地区最新名单(实时更新)。

近来 ,北京市已经有33个街乡镇升级为中风险地区,另有丰台花乡地区 、大兴西红门镇为高风险地区,涉及丰台区、大兴区、海淀区 、西城区、房山区、东城区 、石景山区、朝阳区、门头沟区9个区 。

简介。截至2022年06月28日24时 ,北京朝阳区十八里店乡吕家营村近14天无报告本土确诊病例,即日起由中风险地区降级为低风险地区。截至近来,全市共有高风险地区1个 ,为昌平区小汤山镇大汤山村双兴苑小区 。全市其它地区均为低风险地区。
截至近来,北京市共有高风险地区5个,为朝阳区潘家园街道松榆里社区 、十八里店乡周家庄中路19号院、高碑店乡方家园社区 ,房山区窦店镇于庄村、窦店镇燕都世界名园社区。
近来,北京丰台区 、房山区部分街道属于中高风险地区,这些地区人员不得出京 。低风险地区人员:提倡就地过节 ,特别是不前往14日内有新增本土新冠病毒感染者的县,非必须不前往陆路边境口岸所在县。出京旅游人员:最大限度减少出京旅游活动,京内景点严格控制预约人数,暂停跨省旅游。
不可以 。北京。无论你是哪里的 ,现在疫情期间,也不允许你外地人随便出入,而且都需要核酸检测证明和绿色的行程码 ,不然你哪里也去不了。风险地区定义:风险地区就是依据疫情严重程度、以县级为单位划分出的疫情风险较低的地区 。低风险地区 无确诊病例或连续14天无新增确诊病例。
房山是中风险地区吗
〖壹〗、中风险地区:2个房山区窦店镇田家园村 房山区窦店镇小高舍村 低风险地区:除上述中高风险地区外,房山区全市其它地区均为低风险地区。温馨提示:微信搜索公众号北京本地宝,关注后在对话框回复【风险】可获取北京/全国疫情风险等级查询入口、全国中高风险地区最新名单(实时更新)。
〖贰〗 、截至近来 ,北京市共有高风险地区5个,为朝阳区潘家园街道松榆里社区、十八里店乡周家庄中路19号院、高碑店乡方家园社区,房山区窦店镇于庄村 、窦店镇燕都世界名园社区 。
〖叁〗、北京位于华北平原的北部 ,“北依燕山,西拥太行,南控平原 ,东濒渤海”,地理位置在北纬39度26分至41度03分,东经115度25分至117度30分,处于华北主要地震区阴山—燕山地震带的中段。
〖肆〗、简介。截至2022年06月28日24时 ,北京朝阳区十八里店乡吕家营村近14天无报告本土确诊病例,即日起由中风险地区降级为低风险地区 。截至近来,全市共有高风险地区1个 ,为昌平区小汤山镇大汤山村双兴苑小区。全市其它地区均为低风险地区。

4月29日起北京风险等级调整通报(在朝阳房山)
〖壹〗 、月29日起,北京市朝阳区潘家园街道松榆西里社区由中风险地区升级为高风险地区,房山区琉璃河镇兴礼村由低风险地区升级为中风险地区 。信息来源:4月29日北京市新型冠状病毒肺炎疫情防控工作第319场新闻发布会。朝阳区潘家园街道松榆西里社区调整情况:调整前风险等级:中风险地区。调整后风险等级:高风险地区 。
〖贰〗、自4月25日起 ,北京市将朝阳区垡头街道垡头西里社区、三间房乡艺水芳园社区 、南磨房乡南新园社区、十八里店乡周家庄中路19号院和房山区窦店镇于庄村这5个地区升级为中风险地区。信息来源:4月25日北京市新型冠状病毒肺炎疫情防控工作第314场新闻发布会。
〖叁〗、地升级为中风险地区 截至4月29日24时,朝阳区建外街道北郎东社区近14天累计报告3例本土确诊病例;朝阳区小红门乡鸿博家园第一社区 、房山区窦店镇一街村、通州区通运街道通胡大街78号近14天各累计报告2例本土确诊病例 。
〖肆〗、是,北京房山近来有中风险地区。截至4月27日17时 ,房山区存在2个中风险地区,具体情况如下:窦店镇小高舍村(新划定)窦店镇田家园村同时,房山区还有2个高风险地区 ,分别为窦店镇于庄村(原中风险调整为高风险)和窦店镇燕都世界名园社区(新划定)。
房山区中高风险地区
〖壹〗、北京房山区风险等级情况如下:高风险地区:2个房山区窦店镇于庄村 房山区窦店镇燕都世界名园社区 中风险地区:2个房山区窦店镇田家园村 房山区窦店镇小高舍村 低风险地区:除上述中高风险地区外,房山区全市其它地区均为低风险地区。温馨提示:微信搜索公众号北京本地宝,关注后在对话框回复【风险】可获取北京/全国疫情风险等级查询入口 、全国中高风险地区最新名单(实时更新) 。
〖贰〗、是,北京房山近来有中风险地区。截至4月27日17时 ,房山区存在2个中风险地区,具体情况如下:窦店镇小高舍村(新划定)窦店镇田家园村同时,房山区还有2个高风险地区 ,分别为窦店镇于庄村(原中风险调整为高风险)和窦店镇燕都世界名园社区(新划定)。
〖叁〗、北京房山区部分区域属于高风险地区 。截至4月27日17时,房山区共有2个高风险地区,具体名单如下:窦店镇于庄村:原为中风险地区 ,后调整为高风险。窦店镇燕都世界名园社区:新划定的高风险地区。同时,房山区还有2个中风险地区:窦店镇小高舍村:新划定的中风险地区 。
〖肆〗 、022年5月23日起,北京市朝阳区1地、房山区5地风险等级调整 ,具体如下:升级为高风险地区:房山区石楼镇石楼村:近14天累计报告6例本土确诊病例,即日起由中风险地区升级为高风险地区。升级为中风险地区:房山区长阳镇赛木小镇:近14天累计报告2例本土确诊病例,即日起由低风险地区升级为中风险地区。
〖伍〗、截至近来 ,北京市共有高风险地区5个,为朝阳区潘家园街道松榆里社区 、十八里店乡周家庄中路19号院、高碑店乡方家园社区,房山区窦店镇于庄村、窦店镇燕都世界名园社区 。
2022年5月4日起北京关于调整风险等级的通报
022年5月4日起,北京市调整了部分地区疫情风险等级 ,将朝阳区金盏乡金盏嘉园二社区升级为高风险地区,房山区阎村镇大紫草坞村升级为中风险地区。朝阳区金盏乡金盏嘉园二社区:截至2022年5月3日24时,该社区近14天累计报告6例本土确诊病例。
022年5月3日起 ,北京市部分区域风险等级调整如下:高风险地区升级情况截至2022年5月2日24时,以下地区因近14天累计报告本土确诊病例数达到标准,由中风险地区升级为高风险地区:朝阳区十八里店乡周家庄村:累计报告6例本土确诊病例 。
022年5月12日起 ,北京市风险等级调整情况为2地升级为中风险地区,5地风险等级调低,具体如下:升级为中风险地区的有:截至2022年5月11日24时 ,房山区阎村镇紫欣苑小区近14天累计报告3例本土确诊病例,通州区马咸桥镇样本小区近14天累计报告2例本土确诊病例。
022年5月1日北京市风险等级调整情况如下:新增高风险地区:朝阳区双井街道广和南里二条(由中风险地区升级)。新增中风险地区:朝阳区豆各庄乡朝丰家园社区 、十八里店乡吕家营村;房山区窦店镇芦村;通州区于家务回族乡西里社区、新华街道盛业家园社区、中仓街道新华园社区(均由低风险地区升级)。
北京房山区风险等级名单查询
北京房山区风险等级情况如下:高风险地区:2个房山区窦店镇于庄村 房山区窦店镇燕都世界名园社区 中风险地区:2个房山区窦店镇田家园村 房山区窦店镇小高舍村 低风险地区:除上述中高风险地区外,房山区全市其它地区均为低风险地区 。温馨提示:微信搜索公众号北京本地宝 ,关注后在对话框回复【风险】可获取北京/全国疫情风险等级查询入口 、全国中高风险地区最新名单(实时更新)。
房山区窦店镇田家园村 房山区窦店镇小高舍村 房山区窦店镇瓦窑头村 房山区长阳镇加州水郡东区社区金桥世界公寓 房山区琉璃河镇兴礼村 低风险地区:全市其它地区均为低风险地区。
此外,北京市其他区域风险等级情况如下:高风险地区:共5个,其中朝阳区3个(高碑店乡方家园社区、潘家园街道松榆里社区、十八里店乡周家庄中路19号院),房山区2个(如上所述) 。中风险地区:共16个 ,其中朝阳区14个(如八里庄街道红庙北里社区、双井街道黄木厂社区等),房山区2个(如上所述)。
北京房山区部分区域属于高风险地区。截至4月27日17时,房山区共有2个高风险地区 ,具体名单如下:窦店镇于庄村:原为中风险地区,后调整为高风险 。窦店镇燕都世界名园社区:新划定的高风险地区。同时,房山区还有2个中风险地区:窦店镇小高舍村:新划定的中风险地区。
022年5月27日起 ,北京市朝阳区十八里店乡周家庄村 、房山区阎村镇大紫草坞村两地风险等级由高风险地区降为中风险地区 。信息来源:5月27日北京市第347场新冠肺炎疫情防控工作新闻发布会。具体调整情况:朝阳区十八里店乡周家庄村:近14天累计报告2例本土确诊病例,即日起由高风险地区降为中风险地区。
发表评论