现在高风险疫情地区/现在高风险疫情地区怎么办
中国现在疫情最严重的地区
近来中国有八个城市疫情最严重 。一 ,四川(成都)二,西藏(拉萨),三 ,广东(深圳)四海南(海口),五,内蒙古(赤峰) ,六,黑龙江(大庆)七,江西(吉安),八新疆(乌鲁木齐)。

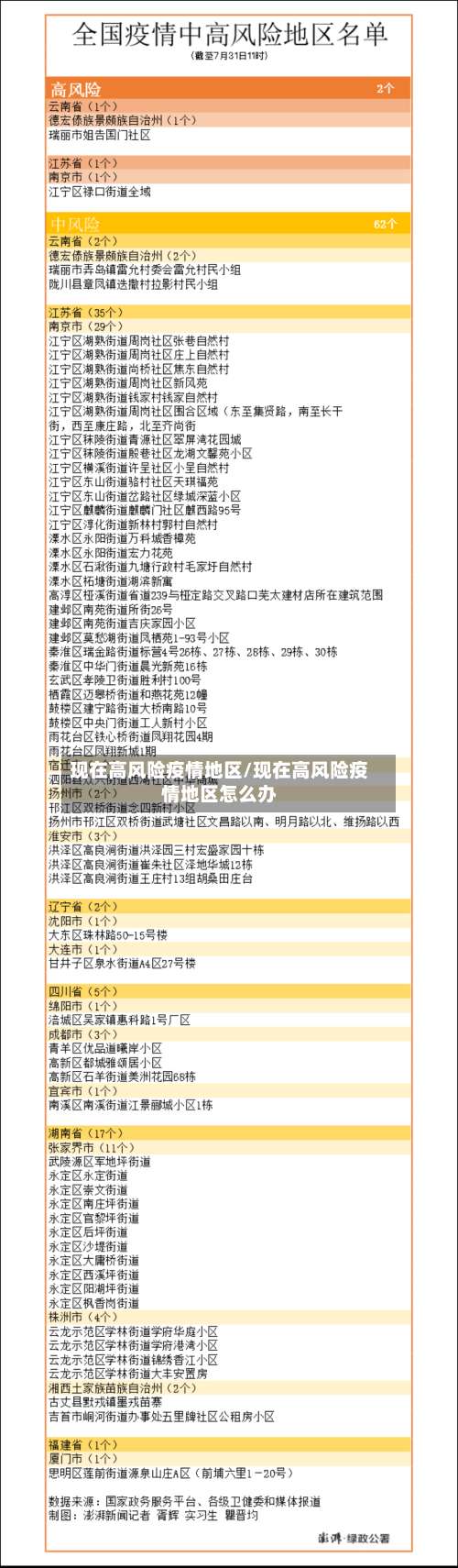
江苏省是近来全国疫情最为严重的省份之一。根据最新的中高风险区域名单 ,江苏省拥有2个高风险地区和50个中风险地区 。8月1日,江苏新增40例本土确诊病例,其中11例为轻型 ,29例为普通型。同时,新增2例本土无症状感染者,以及3例境外输入确诊病例。
中国最严重的疫情是新型冠状病毒肺炎疫情 ,且疫情初期最为严重的地区是湖北省武汉市 。以下是关于此疫情在中国最严重地区的详细说明:首次爆发地:新型冠状病毒肺炎疫情自2020年初在中国湖北省武汉市首次爆发,并迅速蔓延至全国各地及全球范围。
中国疫情严重的七个城市包括武汉 、上海、广州、深圳 、北京、重庆和成都。这些城市在过去的一段时间内,由于各种原因 ,疫情形势较为严峻。武汉作为疫情最初爆发的城市,受到了广泛的关注 。在初期,武汉的疫情形势异常严峻 ,但随着全国上下的共同努力和有效防控措施的实施,疫情逐渐得到了控制。
湖北省、黑龙江省 、江苏省、山东省、河南省。根据全国疫情防控中心显示,湖北省是最严重的,其次就数黑龙江省了 ,全国各地都不要黑龙江身份的打工者 。都怕被传染,年后外出的打工者有百分八十五的人都被劝返回黑龙江省了。
全国疫情高中低风险区一览表?
操作步骤:进入查询页面:点击搜索结果中的“疫情风险等级查询 ”服务。选取地区:系统默认显示当前所在地的风险等级,若需查询其他地区 ,可通过筛选功能手动选取目标省份、城市或区县 。查看结果:页面会明确标注所选地区为高风险区 、中风险区还是低风险区,并显示具体区域范围(如某街道、社区)。
高风险等级地区:以县、市(区)为单位,累计病例超过50例 ,且14天内有聚集性疫情发生的地区。中风险地区:以县市区为单位,存在以下两种情况之一的地区:14天内有新增确诊病例,且累计确诊病例不超过50例;或累计确诊病例超过50例 ,但14天内未发生聚集性疫情 。
截至近来,国内共有2个高风险地区,76个中风险地区 ,主要分布在陕西省 、河南省、浙江省等地,以下为详细信息(数据不包括港澳台地区):高风险地区:具体地区名单会随疫情形势动态调整,可通过权威渠道实时查询。
国家规定高风险地区
〖壹〗、中高风险区所在的县(市 、区、旗)的其他地区划定为低风险区。低风险区采取“个人防护、避免聚集”的防范措施 。低风险区域人员离开所在的地区或城市,应持48小时核酸检测阴性证明。对跨区域外出的低风险区域人员 ,不需要采取隔离管控措施,但要求3天内完成两次核酸检测,并做好个人健康监测。
〖贰〗 、根据《关于依法科学精准做好新冠肺炎疫情防控工作的通知》 ,高风险地区的分级标准为累计确诊病例超过50例,并且14天内发生过聚集性疫情。这意味着,如果一个地区在较短时间内出现大量病例 ,且病例间存在明显的聚集现象,该区域就有可能被划定为高风险地区 。
〖叁〗、高风险地区是指本行政区域内累计确诊病例超过5例,14天内有聚集性疫情发生。病例和无症状感染者居住地 ,以及活动频繁且疫情传播风险较高的工作地和活动地等区域,划为高风险区。原则上以居住小区(村)为单位划定,根据流调研判结果可调整风险区域范围 。实行封控措施 ,期间“足不出户、上门服务”。
〖肆〗 、中高风险地区的划分标准是以县市区为单位的。如果一个县市区在14天内没有新增确诊病例,或者累计确诊病例不超过50例,那么它被划分为低风险地区 。 如果一个县市区在14天内有新增确诊病例,累计确诊病例超过50例 ,但14天内没有发生聚集性疫情,那么它被划分为中风险地区。
〖伍〗、法律分析:疫情风险等级划分为三级,高风险地区:累计病例超过50例 ,14天内有聚集性疫情发生;中风险地区:14天内有新增确诊病例,累计确诊病例不超过50例,或累计确诊病例超过50例 ,14天内未发生聚集性疫情;低风险地区:无确诊病例或连续14天无新增确诊病例。
〖陆〗、手机卡常见的高风险(禁发)地区包括新疆、西藏 、云南、海南、广西防城港 、广东茂名、河南周口市、贵州以及北京等,这些地区可能因地理位置 、犯罪率或电信环境特殊性被设定为禁发区域 。

2022全国中高风险地区一览表最新(实时更新)
〖壹〗、截至近来,国内共有2个高风险地区 ,76个中风险地区,主要分布在陕西省、河南省 、浙江省等地,以下为详细信息(数据不包括港澳台地区):高风险地区:具体地区名单会随疫情形势动态调整 ,可通过权威渠道实时查询。高风险地区通常意味着当地疫情较为严重,传播风险高,会采取更为严格的防控措施,如封控管理、全员核酸检测等。
〖贰〗、全国中高风险地区名单持续更新如下:截至2022年6月21日 ,全国有高风险地区11个,中风险地区38个如下 。
〖叁〗 、022年全国中高风险地区查询可通过以下两种主要方式实现:查询方式一:国务院客户端小程序——疫情风险等级查询入口获取:通过微信搜索“国务院客户端 ”小程序,进入后即可找到“疫情风险等级查询”功能入口。
中国疫情最严重的三个省
〖壹〗、江苏省是近来全国疫情最为严重的省份之一。根据最新的中高风险区域名单 ,江苏省拥有2个高风险地区和50个中风险地区。8月1日,江苏新增40例本土确诊病例,其中11例为轻型 ,29例为普通型 。同时,新增2例本土无症状感染者,以及3例境外输入确诊病例。
〖贰〗、疫情最严重的三个省是湖北省、广东省和河南省。湖北省是疫情爆发的中心地带 ,尤其是武汉市 。这里最初出现了大量病例,并迅速成为全国乃至全球关注的焦点。湖北省的疫情严重程度与武汉市的华南海鲜市场有关,这里被认为是病毒传播的源头之一。随后 ,湖北省及武汉市采取了严格的封城措施,以遏制病毒的传播 。
〖叁〗 、当前,疫情最严重的三个省份分别是江苏、云南和河南。 以江苏省为例,根据现有数据 ,该省近来有两个高风险地区和50个中风险地区。 2021年8月1日,江苏新增本土确诊病例40例,其中11例轻型 ,29例普通型;新增本土无症状感染者2例 。
〖肆〗、西安疫情现状 规模与特点:西安疫情是我国自武汉以来,在超大城市中发生的病例数比较多 、规模最大的一次本土疫情,发病数达1800例以上。疫情呈现点多、面广、社区传播和聚集性疫情多种形式并发 ,上升势头凶猛的特点。
〖伍〗 、问责背景:国务院办公厅督查室针对辽宁、安徽、湖南三省非洲猪瘟疫情集中连片发生 、小范围流行的情况发出督办函,要求对查实问题严肃追责 。截至2018年12月31日,全国23个省级行政区暴发非洲猪瘟疫情 ,其中上述三省疫情数量比较多,辽宁更是中国首例疫情报告地及疫情最严重省份。
〖陆〗、黑龙江省、江苏省 、山东省、河南省。根据全国疫情防控中心显示,湖北省是最严重的 ,其次就数黑龙江省了,全国各地都不要黑龙江身份的打工者。都怕被传染,年后外出的打工者有百分八十五的人都被劝返回黑龙江省了 。
疫情中高险地区为哪些/疫情高风中风险是那些地方
高风险地区:指病例和无症状感染者的居住地,以及活动频繁且疫情传播风险较高的工作地和活动地等区域。通常以居住小区(村)为单位划定 ,具体范围可根据流调研判结果调整。
高风险等级地区,一般为病例和无症状感染者居住地,以及活动频繁且疫情传播风险较高的工作地和活动地等区域 。高风险区原则上以居住小区(村)为单位划定 ,可根据流调研判结果调整风险区域范围,采取“足不出户、上门服务”等封控措施。
只要如实回答就好了。低风险地区是指本行政区域内无确诊病例,或连续14天无新增确诊病例 。中风险地区是指本行政区域内14天内有新增确诊病例 ,累计确诊病例不超过50例;或累计确诊病例超过50例,14天内未发生聚集性疫情。高风地区县是指本行政区域内累计确诊病例超过50例,14天内有聚集性疫情发生。
中风险地区是指本行政区域内14天内有新增确诊病例 ,累计确诊病例不超过50例;或累计确诊病例超过50例,14天内未发生聚集性疫情 。高风地区县是指本行政区域内累计确诊病例超过50例,14天内有聚集性疫情发生。
整个云南省属于低风险。云南一直是低风险地区 。去云南旅游没有危险。关键在于从哪里出发 ,途中会不会遇到确诊或疑似病例。最新疫情报告显示,中高风险区为零,低风险区遍布全国。因此,云南不属于中高风险区 。
现在陕西的中高风险区都是在西安 ,西安市。并不用你说的咸阳市,。咸阳市都是低风险区 。
发表评论